Aunque su principio de funcionamiento no es el mismo de los sensores de efecto Hall, los sensores magneto-resistivos, por sus características, pueden ser usados en una amplia gama de aplicaciones donde campos magnéticos deben ser sensibles. En este artículo seleccionamos algunos circuitos prácticos para sensores magneto-resistivos sugeridos por Zetex Semiconductores (www.zetex.com), que también fabrica sensores de ese tipo.
A diferencia de los sensores Hall que generan una tensión cuando están sometidos a un campo magnético, los sensores magneto-resistivos tienen su resistencia alterada en presencia de un campo.
Con una configuración típica en puente, por motivos que ya abordamos en otros artículos de este mismo sitio, estos sensores pueden ser usados para detectar las corrientes en sistemas de control, campos magnéticos de imanes en movimiento o de piezas metálicas en diversas otras aplicaciones.
Damos a continuación algunos circuitos prácticos para este tipo de sensores, basados en documentación técnica de Zetex.
Los sensores indicados poseen el prefijo ZMY para los tipos con envoltorios SOT2235 y ZMZ para los que están disponibles en envoltorios E-line.
El número 20 indica que la resistencia del puente y de 2 kohms, aunque en la práctica el valor 1,7 kohms también puede ser adoptado.
(*) Verificar tipos actuales para un nuevo design.
Para los tipos que ya poseen un imán de polarización interna, el sufijo M es el empleado.
Sensor de proximidad 1
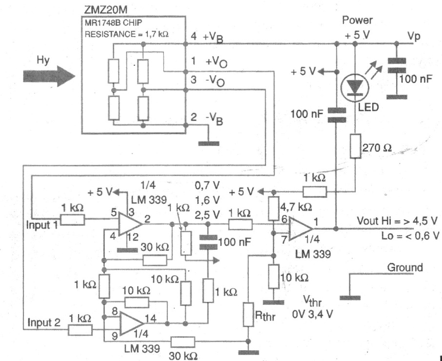
El primer circuito indicado se muestra en la figura 1, consistente en un sensor de proximidad que hace uso del conocido comparador de tensión LM339.
En este circuito, la señal de salida se utiliza para activar un LED, pero otras cargas pueden adaptarse como elementos de control de una carga de potencia.
En algunos casos puede ser necesario añadir algún tipo de realimentación en el sistema para obtener alguna histéresis. Esto se requiere para evitar oscilaciones en el umbral del accionamiento o de la desconexión.
La alimentación del circuito y hecha con 5 V y el sensor utilizado es el ZM220M.
Detector de proximidad 2
En la figura 2 tenemos un segundo circuito, sugerido por Zetex, utilizado su sensor ZMX50MTS.

Este circuito emplea un FET de potencia, pudiendo excitar directamente una carga de mayor potencia como un relé o un solenoide. El circuito proporciona una señal rectangular cuyo ajuste del punto de disparo (umbral) se realiza en dos trimpots. Su alimentación se realiza con una tensión de 10 V.
Una aplicación posible para este tipo de circuito es en la medida de la rotación de una pieza, como ilustra la figura 3. El sensor proporciona una señal rectangular para ser utilizado por un circuito lógico externo o un microcontrolador.
La señal rectangular se puede utilizar para medir la velocidad de rotación de la pieza o aún indicar su posición. Una posibilidad consiste en el uso simultáneo de dos sensores para obtener una indicación del sentido de rotación de la pieza y otra de su velocidad.
Una segunda posibilidad para el empleo de los sensores de proximidad sería en la detección de la corriente en conductores, a través del campo magnético creado por su circulación. Recordando que el campo tiene una orientación que depende del sentido de circulación de la corriente podemos posicionar el sensor para operar con ese campo, conforme muestra la figura 4.
La sensibilidad del sensor permite el accionamiento de algún circuito así como la medida de la intensidad de la corriente.
Medidor de corriente
El circuito mostrado en la figura 5 se indica para medir la corriente de un motor.
En este caso se utilizó el sensor de corriente ZMC05, que contiene internamente un conductor que genera el campo sensoriado por el puente magneto-resistivo. El circuito se destina a la medida de corrientes hasta de 5 A de intensidad.
El conductor interno del chip consiste en una pieza plana de metal cerca del puente magneto-resistivo. Esta pieza, para presentar un mínimo de resistencia y, por lo tanto, de pérdidas en el motor, tienen una construcción robusta de acuerdo con la intensidad de la corriente que debe ser manipulada.
El aislamiento entre la pieza metálica y el sensor es elevado, posibilitando así que el circuito del motor opere con alta tensión sin su peligro influir en el circuito del sensor. Para medir las corrientes de hasta 10 A se puede utilizar el sensor ZMC10.
Se observa que la principal ventaja del uso de este tipo de sensor es que opera según un principio similar al de los acopladores ópticos, con aislamiento galvánico completo.
Medida Rotacional con el ZMT31
Los sensores magneto-resistivos se pueden utilizar incluso para medir la posición, es decir, el ángulo de un imán que gira, a través de la señal producida en su salida. En la figura 6, por ejemplo, ilustra la curva de la tensión de salida de un sensor ZMT31 en función del ángulo de un imán colocado en sus proximidades.

Para esta aplicación, el imán puede ser fijado a una pieza mecánica que gira y de la que deseamos saber la posición a través de un sensor - vea la figura 7.

El sensor puede proporcionar una señal de salida en función del ángulo de posicionamiento del pequeño imán.
Conclusión
Los sensores magneto-resistivos se pueden utilizar como sensores de proximidad y también en soluciones equivalentes a las de los acopladores ópticos, pero trabajando con campos magnéticos, como vimos.
El sensor de corrientes en un circuito es una de esas aplicaciones, para las cuales componentes propios pueden ser obtenidos con facilidad.







