En este artículo abordaremos un proyecto diferente de gran utilidad. Se trata de un “módulo-receptor”. un circuito que puede servir de base para sistemas de recepción de 1 a 10 canales que pueden utilizarse tanto en sistemas de apertura de puertas de garaje como hasta en aeromodelos, barcos y autos teledirigidos.
El “módulo-receptor” que describimos en este artículo se caracteriza por su gran sensibilidad y simplicidad.
Podrá usarse como etapa de entrada o etapa receptora para sistemas de 1 a 10 canales, y con facilidad el lector podrá instalarlo en barcos, autos y hasta aeromodelos, según el espacio disponible.
En este número ensenaremos al lector a construir el módulo y en los artículos sucesivos daremos las etapas que completan el sistema, tales como filtros, etapas de funcionamiento y finalmente un transmisor.
Con relación al transmisor, observamos que puede usarse cualquier tipo modulado en tono que opere tanto en la frecuencia de 27 MHZ como de 72 MHz.
Lo importante es que la bobina del receptor sea tal que responda a la misma frecuencia del transmisor.
Daremos elementos para la construcción de bobinas para las dos frecuencias.
En cuanto al alcance, es evidente que depende mucho más del transmisor que del receptor.
Podemos adelantar que el transmisor de 1 transistor (BF494) con alimentación de 9 V permite alcances de hasta 50 m. Los transmisores un poco más potentes con 12 transistores (2N2218) y alimentación de 9 a 12 V pueden tener alcances de 200 a 500 rn en terreno abierto.

Nuestro módulo receptor es alimentado por una tensión de 9 V y tiene un consumo bastante bajo.
Como antena puede emplearse una varilla de 30 a 60 cm y también una antena telescópica común.
Los ajustes para ponerlo en funcionamiento son sólo dos y no se necesita ningún equipo especial. Sólo hace falta el transmisor correspondiente para hacer los ajustes de funcionamiento.
EI circuito
En la figura 2 tenemos el diagrama de bloques del módulo receptor.

Se trata de una etapa superregenerativa con un transistor que se acopla a una etapa amplificadora con un transmisor más.
Usando sólo dos transistores este circuito es sensible como para captar estaciones distantes que pueden oírse acoplando un auricular de alta impedancia en su salida (puntos A y B).
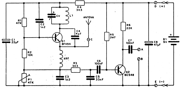
La etapa superregenerativa, como depende de la bobina utilizada, puede recibir señales en 72. y en 27 MHZ, las dos bandas más comúnmente usadas para radiocontrol. El circuito básico de la etapa superregenerativa se muestra en la figura 3.

El ajuste de la sensibilidad del receptor se efectúa mediante el trimpot P1 de manera de lograr el máximo rendimiento sin oscilación.
La bobina de RF impide que las señales de alta frecuencia pasen a la etapa de audio. El trimmer CV el que efectúa el ajuste fino de la frecuencia llevando el receptor a recibir la señal del transmisor con mayor intensidad.
La señal de audio que corresponde al tono que modula la señal del transmisor, se lleva una etapa de amplificación que tiene como base a un segundo transistor.
La ganancia de amplificación de esta etapa está alrededor de 100 veces, de modo que se obtiene en la salida una serial capaz de excitar con facilidad el circuito de filtros o una etapa de accionamiento de relevadores y servos.
Vea que la frecuencia de la señal de audio obtenida es la misma que modula el transmisor.
En un sistema multicanal, podemos modular el transmisor con diversos tonos y obtendremos estos tonos en la salida del circuito y en el modelo controlado. Pasando por los filtros que seleccionan las señales, tendremos que se accionarán diversos controles.
La alimentación del módulo se hace con una batería de 9 V, que durará mucho porque el consumo es bajo.
Los componentes
Los componentes de la parte electrónica son los más importantes para nosotros ya que estamos tratando la parte receptora. Más adelante abordaremos los sistemas completos y entonces nos referiremos a otros componentes, inclusive a los modelos.
Los dos transistores son NPN.
El primero es de RF clase BF494 que se consigue con facilidad. Observe la disposición de los terminales de este transistor que es CEB y no CBE como en los tipos comunes. Si usara equivalentes vea si tienen la misma disposición de los terminales (figura 4).

El segundo transistor puede ser BC238, BC239, BC548 o BC549. L1 debe construirlas el armador. L1 está formada por 5 espiras de alambre barnizado 24 o 26 si se hubiera elegido la frecuencia de 72 MHz. Si la frecuencia fuera de 27 MHZ, la bobina tendrá 11 espiras del mismo alambre. No es necesario el núcleo.
XRF se construye enrollando unas 50 vueltas de alambre fino en un palito de 2 o 3 cm de diámetro. Las espiras no necesitan estar ordenadas, como se ve en la figura 5.

CV es un trimmer común. El lector puede usar uno de plástico o de porcelana. El trimpot de 47 k es fácil de adquirir. Elija uno que se adapte a la placa o que sea lo más chico posible. Los resistores son de 1/8 W para que el montaje sea bien compacto. La tolerancia es la normal: 10% a 20%.
Los capacitores son principalmente de dos clases pero hay una tercera que puede usarse eventualmente.
Para los capacitores grandes o sea C1 y C8 deben usarse electrolíticos de 12 V. Para los demás, el tipo básico es el cerámico, pero en algunos casos citados en la
Tenemos además el conector para la batería de 9 V, la antena telescópica o de otra clase y los alambres para las conexiones externas. Es evidente que el lector deberá tener los recursos para la elaboración de la placa de circuito impreso.
Montaje
Para la soldadura de los componentes recomendamos usar un soldador de baja potencia y punta fina. Las herramientas accesorias son las comunes que posee todo armador. En la figura 6 tenemos el circuito completo del módulo o receptor con todos los componentes y sus valores.

En la figura 7 tenemos la placa del circuito impreso. Si el lector usara componentes equivalentes debe acordarse de efectuar los cambios necesarios en la placa.

Los cuidados que deben tenerse para el montaje y el orden de las operaciones se dan a continuación:
a) Solde primero los dos transistores prestando atención a la posición que está dada por la parte chata. Siga la figura. Solde con rapidez pues los transistores son delicados.
b) Solde la bobina L1. Raspe bien los puntos a soldar del alambre barnizado para que se adhiera la soldadura.
c) Solde la bobina XRF . Raspe bien las puntas de los alambres barnizados para que se adhiera la soldadura.
d) Solde todas las resistencias. Vea que sus valores están dados por las bandas de colores en relación con el material. Solde con rapidez.
e) Para soldar el capacitor Cv debe respetar la posición de la armadura externa que debe quedar del lado positivo de la alimentación. Si se invirtiera el capacitor, el aparato funcionará pero se producirán situaciones de inestabilidad.
f) Solde los capacitores electrolíticos Cl y 08 según sus valores y polaridades. Fíjese bien en la posición del polo (+) y del g) El lector debe tener cuidado en las demás soldaduras con el calor excesivo ya que sus componentes son delicados. Los valores de los capacitores cerámicos eventualmente pueden ser críticos de manera que exigen atención. El capacitor de 100 nF puede figurar como de 0,1 µF ó 103, y el de 1n2 puede figurar como 1200 p ó 1k2.
h) Complete el montaje con la unión del conector de la batería respetando la polaridad dada por el color de los alambres (rojo - positivo y negro-negativo), la conexión de los alambres de la antena y la salida. Cuando haya terminado el montaje, todo está listo para la prueba.
Prueba y uso
Para la prueba el lector necesitará un audífono de cristal (otra clase no sirve) y un amplificador de audio.
El auricular o amplificador se conecta al módulo receptor como se ve en la figura 8.

Conectando la batería al aparato y ajustando el trimpot P1 el lector debe llegar al punto en que se oye un sonido semejante a un chirrido como el que se obtiene en los aparatos de FM cuando no está sintonizada la estación.
Conectando el transmisor en las cercanías, debe ajustarse el trimmer Cv hasta oír la señal en el auricular o en el parlante del amplificador.
Si el lector no tuviera aún el transmisor, al girar el trimmer Cv podrá oír estaciones de telecomunicaciones o radio amadores, según la frecuencia escogida. Una vez sintonizada la señal se afina con P1 para obtener la máxima sensibilidad.
Si el aparato no tuviera alcance, es decir, alejándose desaparece la señal, quiere decir que está sintonizando una señal falsa.
El procedimiento para corregir el problema consiste en la alteración de la bobina ala que podrán agregarse o quitarse espiras.
Para una mejor recepción, la antena deberá quedar en posición vertical y su longitud tendrá que ser ajustada en forma experimental hasta obtener la mejor ganancia.
Si el lector notara inestabilidades en el funcionamiento, debe alterar la bobina y verificar la posición del trimmer.

Revisado en 2016



