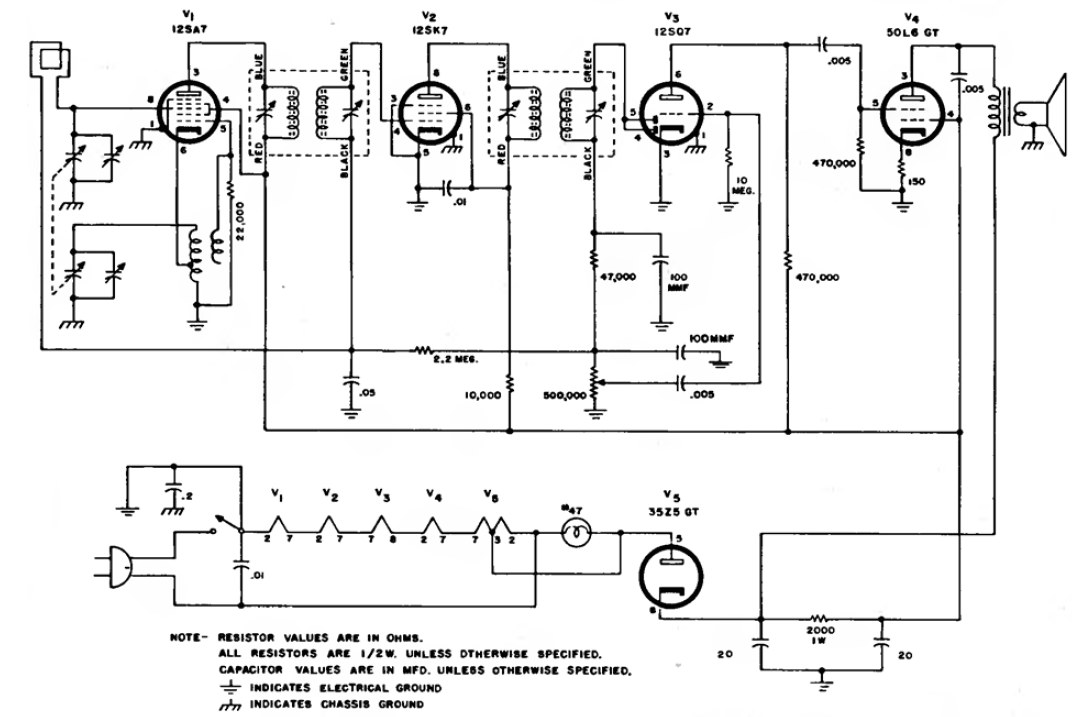
La configuración de este receptor AM de 5 válvulas para banda de ondas medias es de tipo bastante común en la época con los filamentos conectados en serie.
Este amplificador de bajo ruido y baja deriva se encontró en un EDN de la década de 1990. Se puede...
Conectado a la salida de un amplificador, este circuito hace que un conjunto de LED parpadeen al...
Encontrado en un R-E Experimenter Handbook de los años 90, este amplificador utiliza un circuito...