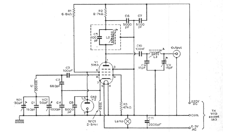
Este oscilador de frecuencia variable para radiotransmisión cubre el rango de 1,6 MHz a 20 MHz, dependiendo sólo de la bobina utilizada. El circuito es muy estable y puede ser utilizado en equipos de radioaficionados.
Para medianas potencias, que llegan a los 40 W PMPO, una solución económica tradicional, que se...
Esta versión de oscilador sensible a la luz utiliza como sensor un foto-transistor o un transistor de...
Los reguladores de tensión de 5 a 15 V para las corrientes de 1 A, se pueden obtener fácilmente en forma...