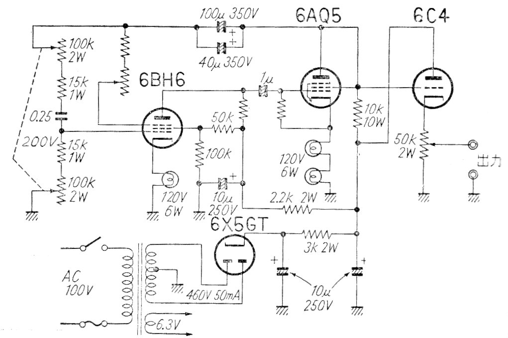
Este oscilador valvular para pruebas fue encontrado en una publicación japonesa de los años 70. El circuito incluye la fuente de alimentación y genera señales senoidales de excelente calidad. Se utilizan 3 válvulas y la precisión de las señales depende de la precisión de los componentes.




