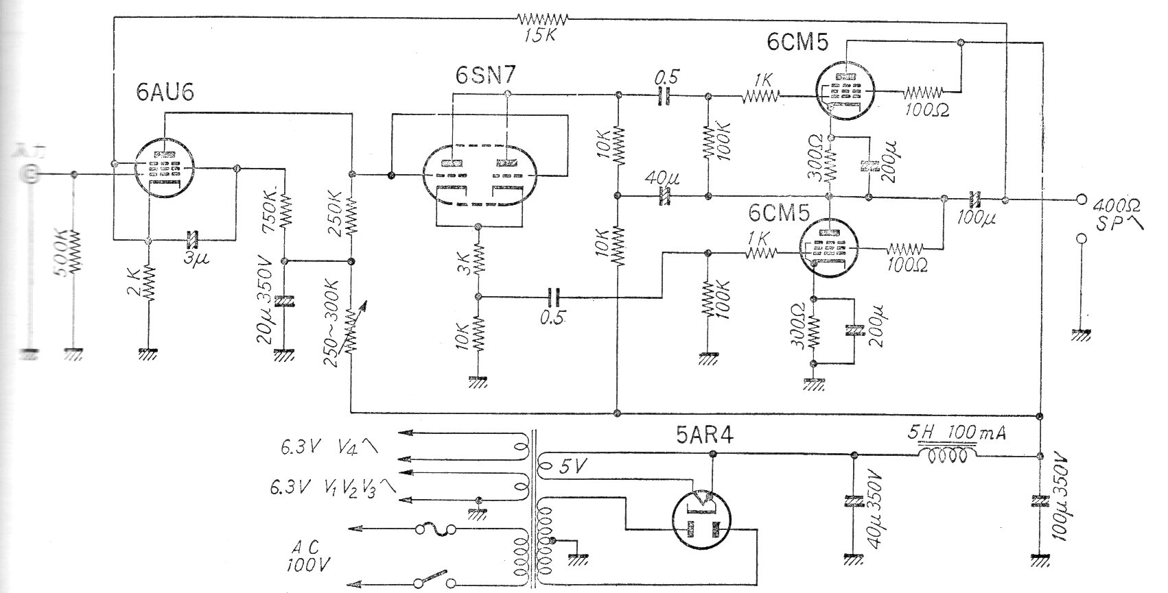
Este amplificador con baja impedancia de salida (OTL) fue encontrado en una documentación japonesa de los años 60. El circuito utiliza dos válvulas de potencia en la configuración OTL que permite obtener baja impedancia de salida. En el caso, la impedancia es de 400 ohms y la potencia de algunos watts.




