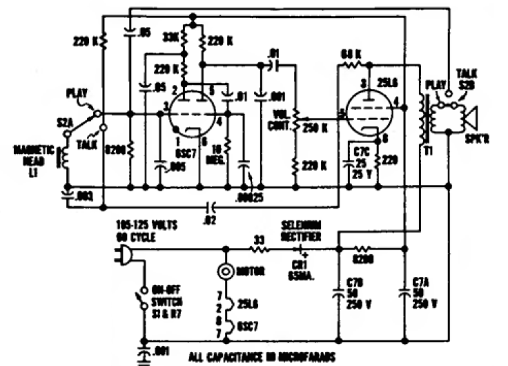
Este pequeño amplificador para tocadiscos con fonocaptor magnético era muy simple y proporcionaba potencia del orden de 1 W. Las dos válvulas tenían los filamentos conectados en serie.
Este circuito puede generar señales de 100 kHz a 1 MHz dependiendo de la bobina L1. Para el rango...
Este preamplificador, que puede funcionar con una pila muy pequeña (AAA), montado en una cajita de...
Un comparador de tensión de precisión, usando diodo zener como referencia puede ser implementado con...