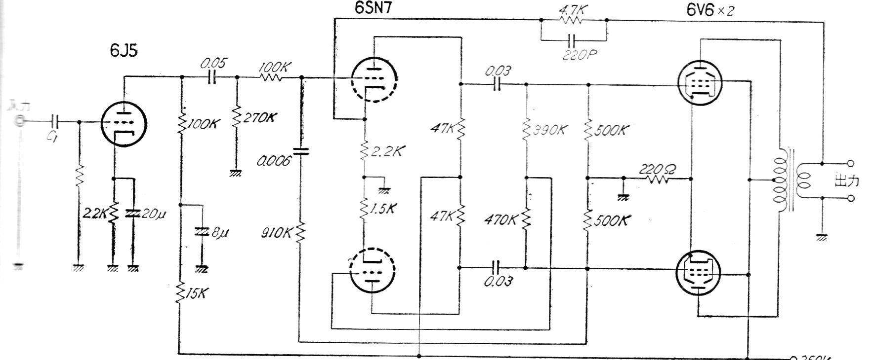
Este amplificador de buena potencia de los años 60 utiliza dos válvulas 6V6 en push-pull. La fuente de alimentación no se ha incluido y el componente crítico, además de las válvulas, es el transformador. Observe la alta tensión de alimentación.
Este circuito puede generar señales de 100 kHz a 1 MHz dependiendo de la bobina L1. Para el rango...
Este preamplificador, que puede funcionar con una pila muy pequeña (AAA), montado en una cajita de...
Un comparador de tensión de precisión, usando diodo zener como referencia puede ser implementado con...