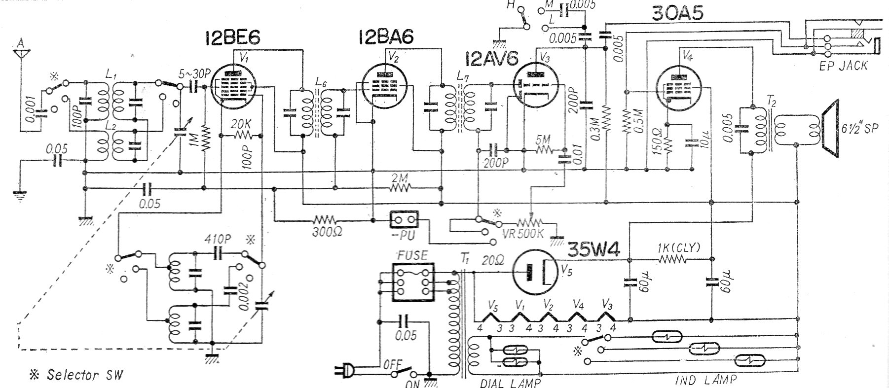
Este es un radio AM valvulado típico de los años 60. El circuito es comercial, siendo vendido en la época en Japón y en otros países, operando con FI de 455 kHz. El circuito es para la banda de ondas medias y de ondas cortas.
Este circuito es de una publicación antigua de los años 80, ya que en los automóviles modernos...
Este circuito para reconocer una frecuencia con un rango estrecho se encontró en la revista Radio...
Este circuito, de 1989, acciona un relé de protección si falta una o dos fases en una red...