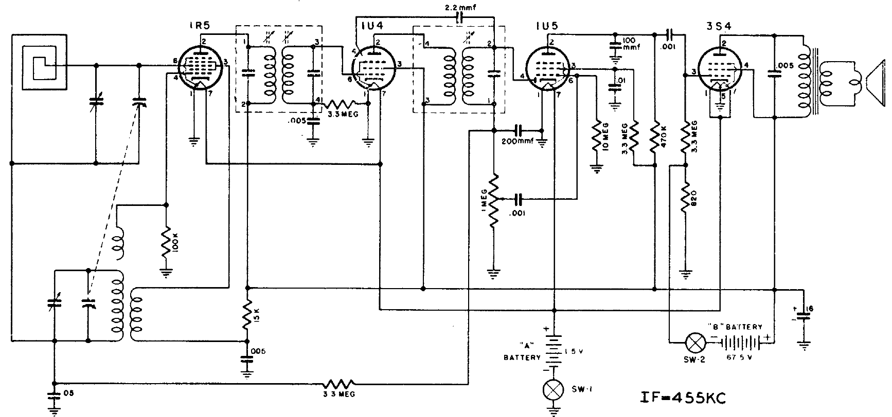
Este receptor de 4 válvulas tenía alimentación por dos baterías para ser del tipo "portátil". Una batería era de baja tensión para los filamentos y otra de alta tensión para el + B. El circuito era para la banda de ondas medias y usaba antena de cuadro.




