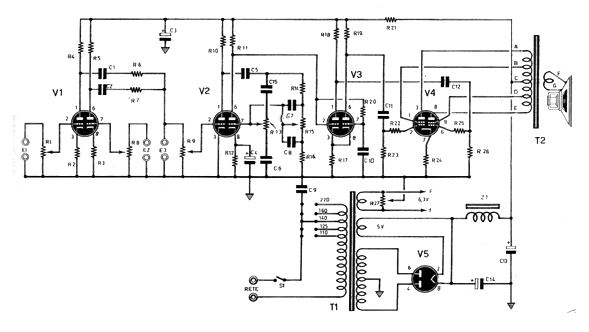
Este simple receptor de ondas medias fue encontrado en una revista Técnica Práctica de Italia del año 1965. En el proyecto no se indica la tensión del secundario del transformador, pero debe estar entre 200 y 300 V con 250 mA o más. El transformador de salida debe ser propio para la válvula ELL80, algo con 2 000 ohmios de primario y secundario de acuerdo con el altavoz. Los interesados en el montaje deben experimentar.





