Este amplificador proporciona en un tono de 2 W de potencia con excelente calidad de sonido, constituyéndose en una sugerencia para aprovechamiento de componentes de chatarra, proyectos que buscan entender el funcionamiento de válvulas y hasta en algunas aplicaciones prácticas interesantes, como por ejemplo un sistema de intercomunicación o de aviso. Newton C. Braga
Lea más:
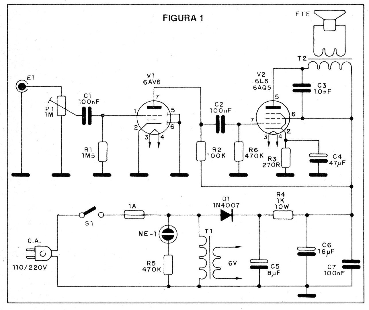
Válvulas 6AV6 y 6AQ5 o 6L6 se pueden encontrar en buen estado en muchos radios antiguos abandonados. Utilizando los sockets de estas válvulas las propias válvulas y algunos componentes adicionales podremos montar un interesante (y sensible) amplificador de audio, con sensibilidad para operar con micrófonos de cristal, u otras fuentes de señal.
El circuito funciona directamente desde la red, no en tocar su chasis.
Como funciona
Es necesario utilizar el transformador de alimentación de alta tensión, que no siempre está disponible en el aparato de chatarra desmontado.
Recuerde, sin embargo, que por estar directamente con los elementos conectados a la red, este circuito puede causar choques en que
La válvula 6AV6 es la preamplificadora, consistente en un triodo con dos dinodos (electrodos adicionales). Estas válvulas se utilizaban en radios antiguos como detectores y preamplificadores de audio, con excelente ganancia.
La válvula en cuestión excita directamente un pentodo de potencia del tipo 6AQ5 o 6L6. Estos pentodos pueden excitar directamente un altavoz con la ayuda de un transformador de salida.
El transformador es necesario, ya que las válvulas son dispositivos de alta impedancia, mientras que los altavoces son dispositivos de baja.
La fuente, a partir de la red, proporciona aproximadamente 150 V si la red es de 110 V y el doble, en la red de 220 V. El filtrado y hecho por dos electrolíticos de alta tensión y una resistencia, en una configuración en PI (π) .
El capacitor C7 evita la aparición de oscilaciones de altas frecuencias, desacoplando el circuito.
C3 actúa sobre la tonalidad, pudiendo ser reducido si se desea un sonido más agudo.
MONTAJE
En la figura 1 tenemos el diagrama completo del amplificador.
En la figura 2 tenemos la disposición de los componentes en un chasis de aluminio u otro metal. Observe que la tierra del circuito debe conectarse a dicha carcasa.
Las válvulas, transformadores y capacitores electrolíticos se montan sobre el chasis, mientras que los componentes más pequeños quedan por debajo.
Observe la numeración de los pines de las válvulas a partir del intervalo más grande en el sentido de las agujas del reloj, mirando hacia abajo. Debemos usar zócalos miniatura de 7 patillas, que se pueden extraer junto con la válvula de la propia radio en la que se encuentran.
El transformador de salida es otro componente que puede ser retirado de la propia radio, pues ya está "casado" con él, por sus características, proporcionando así un buen desempeño.
Para evitar roncos de la alimentación, el cable de entrada debe ser blindado con la malla a tierra.
El control de volumen se puede aprovechar también de la vieja radio, siendo un potenciómetro de 220 k, 470 k o incluso 1 M.
Los capacitores C1, C2 y C3 deben tener tensión de aislamiento de 250 V o más, mientras que C5 y C6, así como C7 dependen de la red. Para la red de 110 V, estos capacitores deben ser por lo menos de 150 V. Para la red de 220 V, de al menos 300 V.
La resistencia R4 debe ser de hilo con 10 W de disipación. Los demás resistores pueden ser de 1/8 o ¼ W, sin problemas.
La lámpara de neón es optativa y sólo sirve para indicar que el aparato está encendido. En lugar del diodo 1N4007 también se puede utilizar el BY127.
Para el calentamiento de los filamentos usamos un transformador (T1) que tiene bobinado [primario, de acuerdo con la red local y secundaria de 6 V con corriente de 500 mA. En la figura 3 tenemos el aspecto final del montaje; observe la posición del control de volumen.
PRUEBA Y USO
Conecte el amplificador a la alimentación y espere al menos unos 2 minutos para el calentamiento total de las válvulas.
A continuación, sujete el dedo en el hilo de entrada de P1, abriéndolo totalmente: debe haber la producción de ronquido en el altavoz en vista de la entrada de corriente alterna.
Comprobado el funcionamiento, es sólo usarlo.
En la figura 4 tenemos el modo de conexión de un altavoz común como micrófono para elaborar un sistema de llamada o intercomunicación.

Para micrófonos de cristal o fonocaptores no será necesario utilizar transformador o preamplificador; La conexión es directa. Si el ronquido persiste, basta con invertir la posición de la toma (girar 180 grados) para reducirse.
LISTA DE MATERIAL
V1 - 6AV6 - válvula triodo de audio
V2 - 6AQ5 - válvula pentodo de audio
T1 - transformador con primario de acuerdo con la red local y secundaria de 6 V x 500 mA
T2 - transformador de salida para válvula 6AQ5 o 6L6 con secundario de 4 ó 8 ohmios según el altavoz usado
S1 - interruptor simple
P1 - 1 M - potenciómetro con llave (S1)
NE-1 - lámpara de neón (optativa)
D1 - 1N4007 o BY127 - diodo rectificador
C1, C2, C7 - 100 nF - 250 V - capacitor de cerámica o poliéster
C3 - 100 nF x 250 V - capacitor de poliéster
C4 - 47 uF x 25 V - capacitor electrolítico
C5, C6 - 8, uF a 50, uF x 25 V o más
R1 - 1M5 - resistor (marrón, verde, verde)
R2 - 100 k - resistor (marrón, negro, amarillo)
R3 - 270 ohms - resistor (rojo, violeta, marrón)
R4 - 1k x 10 W - resistor de hilo
R5, R6 - 470 k - resistores (amarillo, violeta, amarillo)
F 1 - fusible de 1 A
FTE - altavoz de 4 u 8 ohmios
Diversos: chasis de metal, zócalos de 7 pines miniatura para las válvulas, cable de alimentación, tíos blindados, abanico de entrada tipo RCA, terminales de conexión o bornes para el altavoz, soporte para fusibles, etc.






