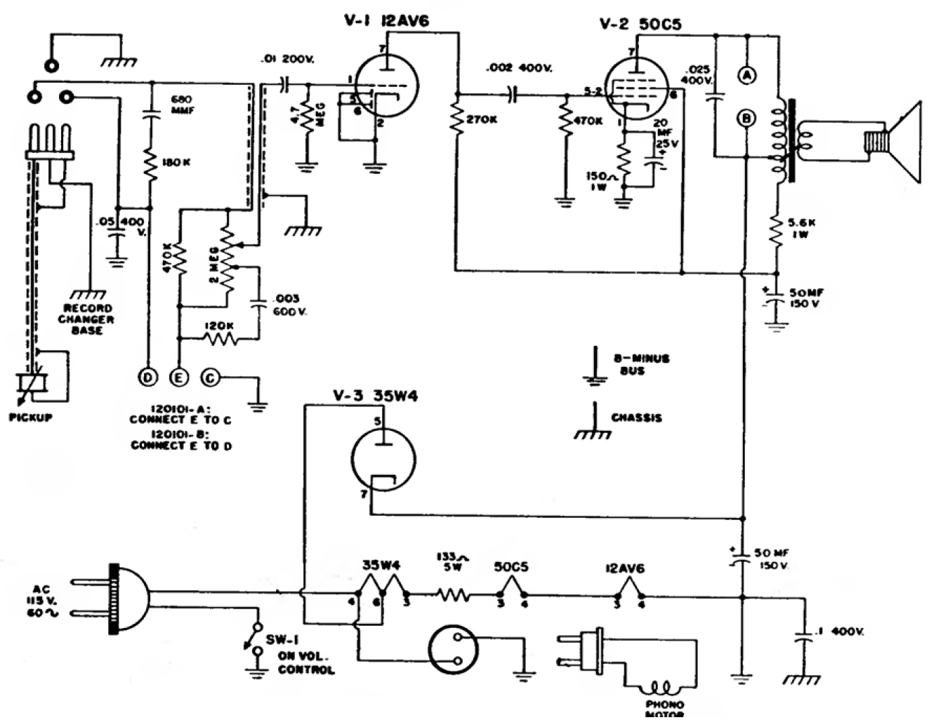
Este pequeño amplificador de 3 válvulas se encontraba en pequeños tocadiscos de la época. El circuito no tenía transformador de fuerza y los filamentos de las válvulas estaban conectados en serie.
Este circuito tiene por objetivo accionar un relé cuando incide la luz en el LDR. Podemos usarlo en...
El circuito mostrado en la figura 1 es común en muchos equipos electrónicos de consumo. Genera, a...
Tensiones de hasta 450 volts, dependiendo del transformador, pueden ser obtenidas de esta fuente,...