Un componente extremadamente simple, con características de resistencia negativa puede ser usado en circuitos de altísimas frecuencias. De esta forma podemos definir el diodo tunnel que será explicado en este artículo. Además de analizar su principio de funcionamiento daremos diversos circuitos prácticos que van a sorprender a los lectores por su simplicidad.
El diodo tunnel, como el nombre dice, es un diodo pero con características de resistencia negativa que permiten su utilización en circuitos semejantes a los osciladores de relajación con transistores unijuntura o lámparas de neón. Sin embargo, los diodos tunnel tienen algo más: pueden oscilar en frecuencias superiores a 1 Gigahertz lo que los hace especialmente indicados para circuitos de altísima frecuencia.
Si bien los diodos tunnel no son componentes comunes, la posibilidad de utilizar estos componentes en proyectos puede ser interesante cuando la exigencia principal es simplicidad en circuitos de frecuencias muy altas.
COMO FUNCIONA
En la figura 1 tenemos el símbolo comúnmente adoptado para representar el diodo tunnel.

Sus propiedades de resistencia negativa vienen de la utilización de una capa de depleción ultra fina en la unión que dota el componente de características de resistencia negativa. El nombre del componente viene del hecho de que a diferencia de los demás semiconductores en que la resistencia de la barrera de potencia depende hasta cierto valor de la tensión aplicada, existe un punto en que esos portadores encuentran como un túnel por donde pueden pasar con facilidad, resultando así en una curva característica que se muestra en la figura 2.

Así, cuando aplicamos una tensión en el sentido directo el componente se comporta como un diodo común hasta el instante en que alcanza el punto A. Este punto ocurre con algunas decenas de milivoltios para los diodos tunnel comunes y se denomina "punto de pico".
Sin embargo, a partir de este punto cuando la tensión aumenta, en lugar de la corriente también aumentarla disminuye abruptamente hasta el denominado punto de valle mostrado en B. En este tramo tenemos entonces un comportamiento "anormal" para el componente que pasa a presentar una resistencia negativa.
Recordamos que la resistencia en el gráfico en cuestión es la cotangente del ángulo que la curva característica presenta en el punto visado y en este caso tenemos valores negativos para el tramo entre A y B. A partir del punto B el aumento de la tensión nuevamente causa el aumento de la corriente cuando entonces el componente pasa a presentar un comportamiento semejante a los demás componentes electrónicos.
Sin embargo, lo importante de la característica de resistencia negativa que este componente presenta y que es similar a los transistores unijunción y de la propia lámpara neón es que el diodo tunnel puede ser utilizado en osciladores de relajación e incluso amplificar señales.
Como la acción del diodo tunnel es extremadamente rápida, lo que no ocurre que lámparas de neón y transistores unijuntura cuya velocidad de operación limita su aplicación a circuitos de no más de decenas de kilohertz, los diodos tunnel se pueden utilizar en circuitos de altísima frecuencia superando fácilmente los 1 000 MHz o 1 GHz.
Algunas de las aplicaciones de los diodos tunnel sobre la base de lo que hemos visto se muestran a continuación:
OSCILADOR DE VHF / UHF CON DIODO TUNNEL
Como hemos visto, las características de resistencia negativa del diodo tunnel hacen que este componente sea ideal para su utilización en osciladores.
El circuito mostrado en la figura 3 es un ejemplo en el que, con el diodo usado, se pueden generar señales de una frecuencia de hasta 1,6 GHz.
En realidad, dependiendo del valor de L1 y C2 que determinan la frecuencia del circuito, podemos hacerlo oscilar en una banda que va de pocos kilohertz hasta más de 1 GHz. Para una bobina formada por 2 espiras de hilo 22 sin núcleo en forma de 0,5 cm de diámetro y un capacitor de 2,2 pF las frecuencias de oscilación pueden quedar entre 100 y 200 MHz.
Observe sin embargo que el punto de túnel de los diodos de este tipo ocurre en una tensión muy baja de ahí la alimentación se hace con sólo 1,5 voltios y existe un ajuste hecho por P1 para encontrar un punto intermedio entre el pico (A) y el valle (A) B) en el gráfico de la figura 2 que lleva el circuito a la oscilación con mayor intensidad. Este es el único ajuste de este tipo de circuito y que se puede hacer con un osciloscopio conectado a la salida del oscilador. Recuerde que el trimpot o el potenciómetro de ajuste debe ser del tipo de hilo.
Los capacitores deben ser cerámicos y la intensidad de la señal es bastante pequeña exigiendo una amplificación en función de la aplicación.
OSCILADOR A CRISTAL
El circuito mostrado en la figura 4 puede generar frecuencias que van desde algunos cientos de kilohertz hasta varios megahertz.
El capacitor C2 junto con L1 debe calcularse para formar un circuito resonante en la frecuencia del cristal. El ajuste de este circuito de modo fino para obtener el mayor rendimiento se realiza a través del núcleo de la bobina. La señal se toma de L2 que consta de algunas espiras sobre L1, según la frecuencia de la señal.
El ajuste del punto de funcionamiento se realiza de la misma forma que en el circuito anterior. El potenciómetro P1 (de hilo) debe ser llevado a un punto en que la tensión en el diodo túnel quede entre los puntos A y B de su curva característica lo que lo lleva a la oscilación.
Este ajuste se puede hacer fácilmente con la conexión de un osciloscopio en la entrada de señal. basta con ajustar P1 para obtener la señal con máxima intensidad en la salida y luego retocar este ajuste en el núcleo de la bobina. En algunos casos puede ser necesario encender y apagar el circuito algunas veces para obtener la salida del oscilador durante el proceso de ajuste. Una vez ajustado para el mejor rendimiento, la posibilidad de no conseguir la partida será minimizada.
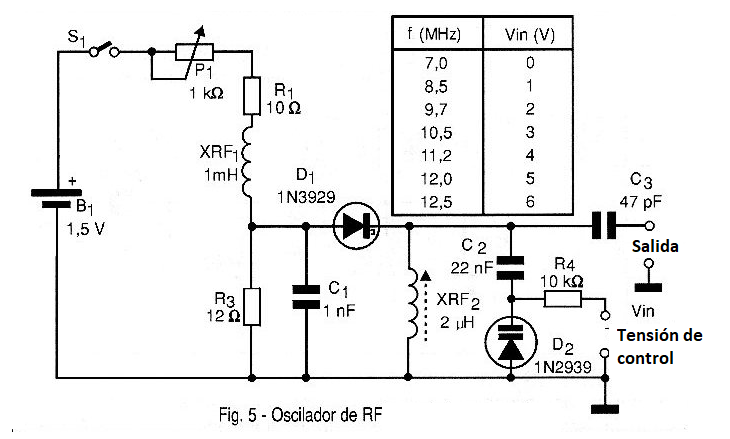
OSCILADOR DE RF CONTROLADO POR TENSIÓN
El circuito de la figura 5 genera señales entre 7 y 15 MHz siendo la frecuencia controlada por la tensión de entrada según la tabla de valores dadas junto al diagrama.
Un diodo de capacitancia variable (varicap se utiliza) y los valores de la tabla son para el tipo 1N2939. Sin embargo, equivalentes como el BB109, BB809 o cualquier otro pueden ser usados, debiendo el lector hacer el levantamiento del nuevo rango de frecuencias producidas. Un osciloscopio se puede utilizar para este propósito.
XRF1 es un choque de RF que debe tener una resistencia óhmica no mayor que 7 ohmios. L1 tiene 2 uH de inductancia o aproximadamente 30 espiras de hilo 28 en un bastón de ferrita de 0,8 a 1 cm de diámetro y 10 cm de longitud.
Los capacitores deben ser todos cerámicos y los procedimientos para ajustes son similares a los dos proyectos anteriores. Para la prueba de funcionamiento y ajustes iniciales la tensión en el terminal de control puede ser nula.
El rango de tensiones de control de este circuito depende del diodo varicap utilizado.
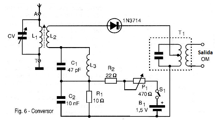
CONVERSOR DE ONDAS CORTAS
El simple circuito mostrado en la figura 6 convierte señales de la banda de onda corta entre 3 MHz y 30 MHz en señales de la banda de ondas medias que se pueden captar en un receptor común de 550 a 1600 kHz.
La sintonía se realiza en CV que junto con L1 deben cubrir el rango de frecuencias deseado. Para el rango de 3 a 7 MHz, por ejemplo, enrolle 30 espiras de hilo 28 en un bastón de ferrita de 10 cm y sobre ella 10 espiras para formar L2.
Para el rango de 7 a 15 MHz enrolle 15 espiras de hilo 28 en un bastón de ferrita de 10 cm y sobre esta bobina 5 espiras para formar L2. Para el rango de 15 a 30 MHz enrolle 12 espiras. El capacitor CV puede ser cualquier variable de radio de onda media o corta con capacidad máxima en el rango de 180 a 300 pF.
El valor máximo del capacitor utilizado determinará el rango de cada bobina. El lector debe hacer experimentos cambiando las espiras de la bobina según la banda que debe ser cubierta y el capacitor usado.
L3 junto con el capacitor C1 forman el oscilador local. Esta bobina puede ser similar a L1 para las diversas pistas y eventualmente se puede cambiar para cubrir las pistas deseadas. T1 es una bobina osciladora de radio de AM que se debe ajustar a algo alrededor de 1 200 kHz o una frecuencia libre de la banda de ondas medias para la que se debe sintonizar la radio.
El ajuste debe efectuarse inicialmente para que el circuito oscile lo que se logra a través de P1 y utilizando un osciloscopio u otro medio. Después se ajusta CV y el núcleo de T1 para obtener la sintonía de las pistas deseadas. Eventualmente pueden ser necesarios cambios en la bobina L3 o aún puede ser usado para C1 a otra sección de la variable caso en que L3 debe ser ajustable.
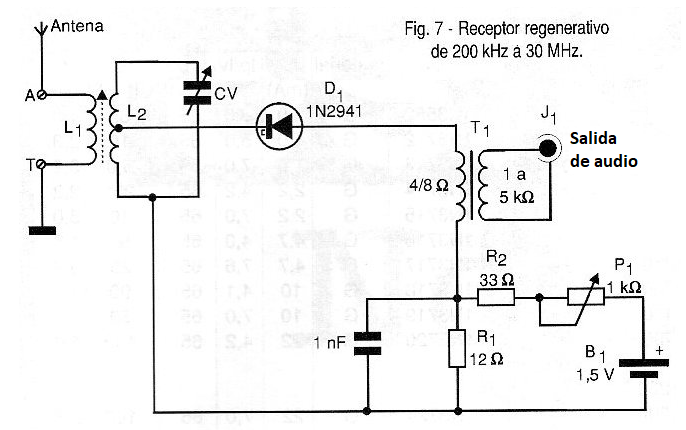
RECEPTOR REGENERATIVO
El interesante circuito que presentamos en la figura 7 puede sintonizar estaciones en la franja que va de 200 kHz a 30 MHz según la bobina usada.
Por supuesto, dada la pequeña potencia de la señal de salida, se debe utilizar un buen amplificador de audio. Sugerimos una configuración con el LM386 o el TDA2002 para un buen receptor experimental. La bobina se debe enrollar según la siguiente tabla:
200 - 600 kHz - L1 - 5 vueltas de hilo 28 o 30 sobre L2.
L2 - 220 vueltas de hilo 28 a 30 forma de 1 cm de diámetro con toma en la centésima espira desde el lado de tierra.
600 a 1 600 kHz - L1 - 5 vueltas de hilo o 30 sobre L2.
L2 - 100 vueltas de hilo 28 ó 30 en forma de 1 cm de diámetro con toma en la 50a espira.
1 600 a 3 500 kHz - L1 4 espiras de hilo 30 o 28 sobre L2
L2 - 60 espiras de hilo 28 ó 30 en forma de 1 cm de diámetro con toma en la 30a espira
3,5 a 9 MHz - L1 - 4 espiras de hilo 28 o 30 sobre L2
L2 - 25 vueltas de hilo 28 o 30 en forma de 1 cm de diámetro con toma en la 12a espira
9 a 15 MHz - L1 - 3 espiras de hilo 28 o 30 sobre L2.
L2 - 11 vueltas de hilo 28 ó 30 en forma de 1 cm de diámetro con toma en la quinta espira.
15 a 30 MHz - L1 - 2 espiras de hilo 28 o 30 sobre L2
L2 - 6 espiras de hilo 28 ó 30 en forma de 1 cm de diámetro con toma en la tercera espira
La forma puede ser un tubo de cartón sin núcleo montado en un enchufe de 5 pines. La variable puede tener capacidades máximas entre 180 y 360 pF. La banda de capacitancia de la variable determinará la banda de sintonía del circuito pudiendo haber buenas diferencias en función de estos valores lo que puede ser compensado alterando las espiras de las bobinas. Los valores de los sindicatos anteriores son para una variable de 360 pF aproximadamente de capacidad máxima.
El ajuste del funcionamiento se hace de la misma forma explicada en los proyectos anteriores. El transformador T1 puede ser un pequeño transformador de salida encontrado en radios transistorizados antiguos.
TRANSMISOR
El transmisor mostrado en la figura 8 puede utilizarse para el entrenamiento de la telegrafía o un transmisor de corto alcance de un sistema de control remoto mono-canal.
L1 m conjunto cm o C1 deben resonar en la frecuencia del cristal. La bobina L1 se debe enrollar con un hilo no muy fino para no presentar resistencia óhmica mayor que 5 ohmios. Para un cristal del rango de 27 MHz la bobina L1 puede tener valores entre 0,2 y 0,4 uH y la antena es del tipo telescópico.
El punto de funcionamiento entre los puntos A y B de la curva característica del diodo tunnel se puede encontrar conectando a la salida del circuito un osciloscopio.









