En otro artículo que publicamos alrededor de 1986 nuevamente sorprendía a sus lectores con un brindis interesante: la placa de circuito impreso uItra-miniaturizada, para el montaje de un microamplificador de audio. Podría ser alimentado con tensiones 3 y 12 V, este pequeño amplificador proporcionaba potencias en el rango de 100 mW hasta cerca de 1 vatio con excelente calidad siguiente.
En una versión mejorada, pero todavía "micro", presentamos un amplificador que seguramente va a agradar a los lectores que no montar, o que desean "repeler" ese proyecto.
Nuestro amplificador también funciona con tensiones entre 3 y 12 V y proporciona la misma gama de potencias, pudiendo ser usado para reforzar señales de pequeños radios, como paso de un tocadiscos o intercomunicador, o en la bancada, en la prueba de diversos equipos.
Montaje
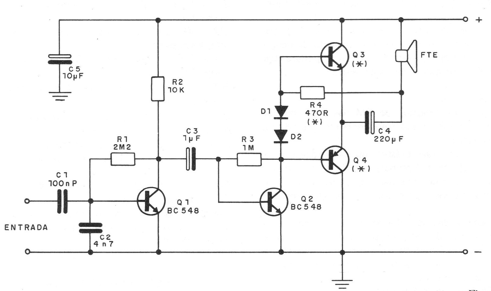
En la figura 1 tenemos el diagrama completo del micro-amplificador.
Los transistores Q3 y Q4 deben elegirse de acuerdo con la tensión de alimentación, de la siguiente manera:
3 Volts y 6 Volts
Q3 = BC237, BC238, BC239, BC547, BC548 BCS49, BC337, BC338
Q4 -BC557, BC557, BC559, BC580, BC327, BC329
9 o 12 V:
Q3 - BC635, BC637, BC639
Q4 - BC638, BC640, BC636
La placa de circuito impreso se muestra en la figura 2.
Los diodos D1 y DZ pueden ser de cualquier tipo de silicio de uso general, como los 1N4148, 1N4001, etc.
La resistencia R4 debe cambiar, si se observa una corriente de reposo alta. Podemos decir que puede permanecer en el rango de 470 ohmios hasta 2k2.
La colocación provisional de un trimpot de 2k2 en su lugar, teniendo en serie un resistor de 470 ohmios para el ajuste, es una solución que permite obtener el mejor rendimiento.
Los capacitores electrolíticos deben tener tensiones de trabajo un poco más grandes que la tensión de alimentación elegida.
La resistencia R3 también influye en la corriente de reposo y en el rendimiento del amplificador, pudiendo eventualmente cambiarse en el rango de 220 ohms a 1M5.
Prueba y uso
Conecte el amplificador a una fuente con un buen filtrado, con una capacidad de corriente de al menos 500 mA o un conjunto de pilas.
En la salida, conecte un altavoz de 4 u 8 ohmios de buena calidad.
Aplique la señal en la entrada. Esta señal puede venir de un tocadiscos con cápsula de cristal, un micrófono de cristal, un radito, una cubierta de cubierta o un grabador de cassette.
Nota: El artículo es de 1986. Se pueden utilizar otras fuentes de señal modernas.
En la radio y en la grabadora, la señal se puede tomar de la toma de auriculares o del monitor.
En la figura 3 damos el procedimiento para añadir un control de volumen.
La reproducción debe salir normal y alta, sin distorsión.
Si se producen distorsiones, intente cambiar el valor de R4 y R3.
Encontrando el punto ideal de funcionamiento es sólo usar su microamplificador.
Monte dos unidades para tener un sistema estéreo.
Lista de material
Q1, Q2 - BCS48
Q3 - Ver texto
Q4 - Ver texto
D1, D2 - 1N4148 o equivalentes - diodos de silicio
R2 - 2M2 x 1/8 W - resistor (rojo, rojo, verde)
R2 - 10 k x 1/8 W - resistor (marrón, negro, naranja)
R3 - 1 M x 1/8 W - resistor (marrón, negro, verde)
R4 - 470 ohms x 1/8 W - resistor (amarillo, violeta, marrón)
C1 - 100 nF (104) - capacitor de cerámica
C2 - 4n7 (472) - capacitor de cerámica
C3 - 1 uF - capacitor electrolítico
C4 - 200 uF - capacitor electrolítico
C5 - 10 uF - capacitor electrolítico
Varios: placa de circuito impreso, altavoz de 4 u 8 ohms, hilos, fuente de alimentación, potenciómetro de volumen (ver texto), etc.






