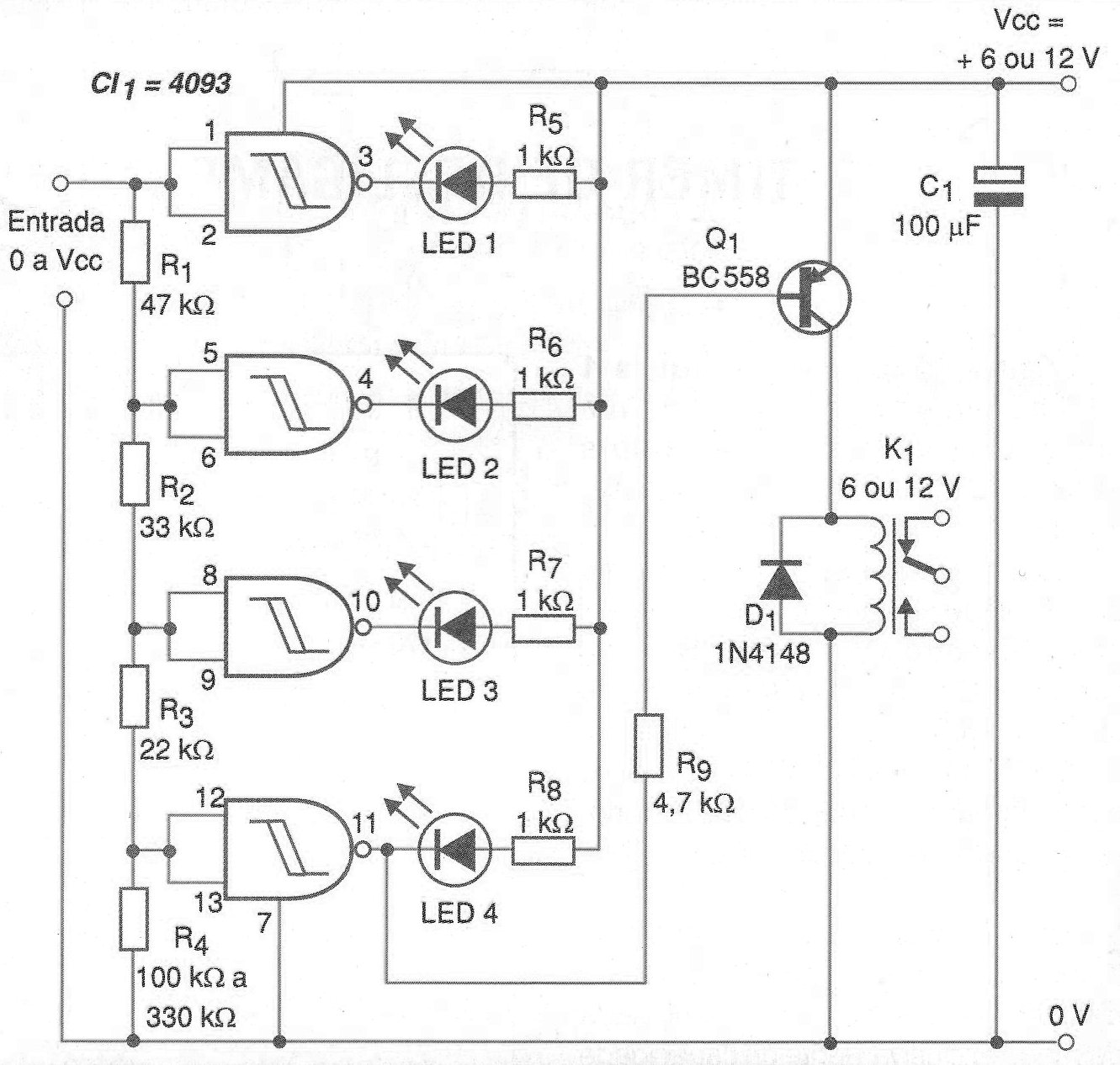
El circuito mostrado en la figura 1 es una solución poco común para un bargraph que acciona un relé cuando la tensión de entrada supera un valor programado por el divisor de tensión de referencia.
El circuito se puede emplear para disparar una alarma o desactivar una máquina cuando la tensión de entrada supere cierto valor.
Con el aumento de un circuito de disparo en el primer LED podemos también hacer que un segundo relé sea disparado en el caso de una subtensión.
Las tensiones de accionamiento de cada uno de los 4 LEDs son programadas por el divisor resistivo formado en las entradas de las puertas NAND del 4093 que funcionan como comparadores.
Los valores indicados proporcionan una escala logarítmica dentro de una banda de tensiones estrechas de entrada.
El relé depende exclusivamente del tipo de carga que se desea controlar y el circuito puede ser alimentado con tensiones de 6 a 12 V.
En la figura 2 tenemos la placa de circuito impreso para esta aplicación suponiendo el uso de LEDs discretos y de un relé con base DIL para montaje en zócalo.
El diseño se puede cambiar para el uso de barras de 4 LED y otros tipos de relés.
Con el aumento de una red RC en la entrada el circuito puede ser transformado en un temporizador con monitoreo de estado secuencial por los LED.
LISTA DE MATERIAL
CI-1 - 4093 - circuito integrado CMOS
Q1 - BC558 o equivalente - transistores PNP de uso general
LED1 a LED4 - LED rojos comunes
D1 - 1N4148 - diodo de uso general
R1 - 47 k ohms x 1/8 W - resistor - amarillo, violeta, naranja
R2 - 33 k ohms x 1/8 W - resistor - naranja, naranja, naranja
R3 - 22 k ohms x 1/8 W - resistor - rojo, rojo, naranja
R4 - 100 k ohms a 330 k ohmios x 1/8 W - resistor
R5 a R8 - 1 k ohms x 1/8 W - resistores - marrón, negro, rojo
R9 - 4,7 k ohms x 1/8 W - resistor - amarillo, violeta, rojo
K1 - 6 o 12 V x 50 mA o más sensible - relé
C1 - 100 uF x 16 V - condensador electrolítico
Varios:
Placa de circuito impreso, zócalo para el relé, hilos, soldadura, etc.





