Este circuito es recomendado para la protección de pequeños objetos o lugares en que un sensor obligatoriamente deba ser tocado por el intruso, cuando entonces ocurre el disparo.
El sensor no puede tener una superficie muy grande, para que se evite el disparo errático, lo que ocurre con la captación de ruidos eléctricos ambientes, principalmente provocados por la inducción de tensión de la red.
La placa sensora debe tener una dimensión máxima del orden de 20 X 2ocm y si se utiliza un pedazo de hilo desnudo, no debe tener más de 1m de longitud.
Una sugerencia de uso consiste en apoyar el objeto protegido sobre la placa o rodearla con un hilo que sería la antena. Este hilo debe ser completamente desencapado.
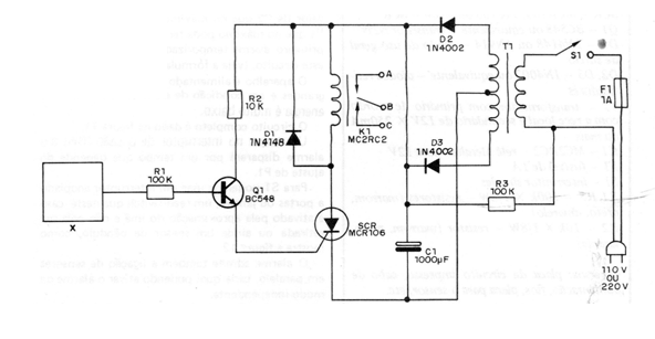
En la figura 1 tenemos el circuito completo de esta alarma.

En este circuito, el uso del SCR permite que una vez disparado el sistema, él sólo pueda ser apagado por la actuación directa sobre S1.
El circuito es alimentado por la red local y su consumo en la condición de espera es bajo, pudiendo el mismo permanecer permanentemente conectado.
La conexión del sistema de aviso se realiza en A, B y C.
El cable de alimentación al sensor, el hilo que va de R1 hasta la placa sensora no debe tener más de 2 metros de longitud, y si tiene que ser mayor debe ser blindado, con la malla a tierra.
Para el caso de SCRs como el TIC106 si hay tendencia al disparo o permanecer conectado, una resistencia de 1k a 10 k debe ser colocada entre el cátodo y la compuesta. El mejor valor debe obtenerse experimentalmente.
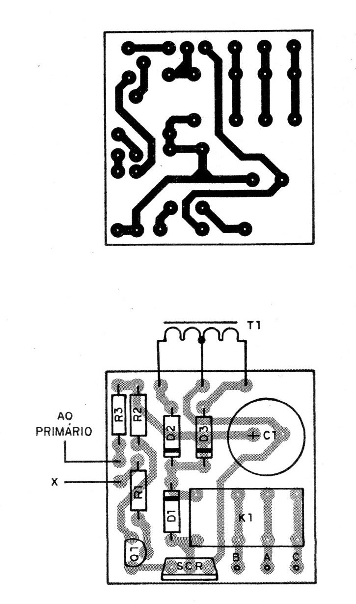
En la figura 2 damos la placa de circuito impreso.
LISTA DE MATERIAL
SCR - MCR106, TIC106 o C106 - SCR
Q1 - BC548 o equivalente - transistores NPN
D1 - 1N4148 o 1N914 - diodo de uso general de silicio
D2, D3 - 1N4002 o equivalente - diodos rectificadores
T1 - transformador con primario de acuerdo con la red local y secundaria de 12 V x 250 mA o más
K1 - Relé para 12V
F1 -fusible de 1 A
S1 - interruptor simple
R1, R3 - 100 k X 1/8 W - resistores (marrón, negro, amarillo)
R2 - 10 k x 1/8 W - resistor (marrón, negro, naranja)
Varios: placa de circuito impreso, cable de alimentación, hilos, placa para el sensor, etc.




