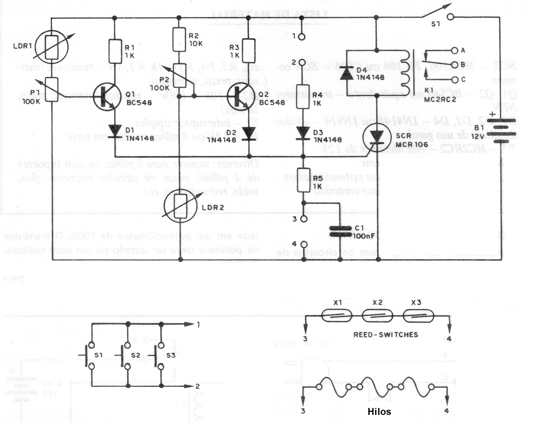
Este circuito reúne en un sistema único diversos tipos de alarmas. Así, los sensores por presión, los sensores por interrupción o reed - switches, los sensores de luz actuando de dos modos diferentes: por la interrupción de la luz y por la incidencia de la luz.
Podemos entonces instalar sensores de interrupción (hilos y reed-switches) en diversos puntos de una casa, interruptores de presión en otros y aún localizar en los pasajes o lugares más visados los sensores de luz.
El sensor por interrupción de haz protegerá un pasillo o paso mientras que el por incidencia de luz será activado si el intruso enfoca inadvertidamente en él una linterna.
El circuito completo se muestra en la figura 1.
En los puntos 1 y 2 se conectan los interruptores de presión o reed-switches que serán accionados por el cierre. En los puntos 3 y 4 se conectarán en serie los sensores de interrupción que pueden ser hilos finos o también reed-switches pero que serán activados por el alejamiento del imán.
El circuito es alimentado por 8 pilas medias o grandes y la conexión del sistema de aviso se explicará posteriormente al final de este artículo.
La placa de circuito impreso para esta versión más completa se muestra en la figura 2.
Vea que cualquier tipo de sensor que está activado, no sirve para apagarlo que la alarma no está desactivada. Para desactivar también hay que apagar y volver a conectar S1.
Los potenciómetros P1 y P2 sirven para controlar la sensibilidad, también pudiendo ser empleados trimpots. Estos se refieren a los sensores de luz.
Lista de material
SCR - MCR106, TlC106 o C106 - SCR común
Q1, Q2 - BC548 o equivalente - transistores NPN
D1, D2, D3, D4 - 1N4148 o 1N914 - diodos de silicio de uso general
K1 - relé de 12 V
LDR1, LDR2 - LDR comunes
P1, P2 - 100 k - trimpots o potes
C1 - 100 nF (104) - capacitor de cerámica
R1, R3, R4, R5 - 1 k x 1/8 W - resistores (marrón, negro, rojo)
R2 - 10 k x 1/8 W - resistor (marrón, negro, naranja)
S1 - interruptor simple
B1 - 12 Voy 8 pilas medias en serie
Varios: soporte para 8 pilas o dos soportes de 4 pilas, placa de circuito impreso, hilos, soldadura, reed-switches, etc.





