La señal de este transmisor simple, sin modulación, puede llegar a más de 1 km en el rango de VHF o ondas cortas, según la bobina utilizada. Para la banda de onda corta, utilice de 20 a 40 espiras de hilo 28 con toma central para L1 y de 10 a 12 espiras del mismo hilo sobre L1 a L2.

   En este caso, la bobina se enrollará en un pequeño bastón de ferrita. Para el rango de VHF, la bobina puede tener de 4 a 10 espiras de hilo 24 en forma de 1 cm sin núcleo y L2 de 3 a 6 espiras del mismo hilo sobre L1.

   El circuito debe ser alimentado por 12 V de batería, siendo indicado para instalación en automóviles. La antena debe tener de 1 a 2 metros de longitud, pudiendo ser un hilo estirado en local oculto en el vehículo.

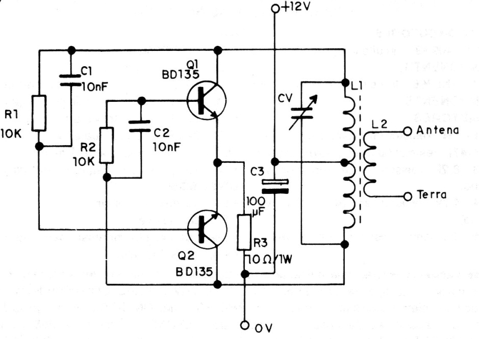
   En la figura 1 tenemos el diagrama completo del transmisor.

 

 

  Figura 1 - Diagrama del transmisor
  Figura 1 - Diagrama del transmisor | Clique na imagem para ampliar |

 

  

El montaje debe efectuarse sobre la base de una pequeña placa de circuito impreso, tal como se muestra en la figura 2.

 

 

   Figura 2 - Placa de circuito impreso para el montaje
   Figura 2 - Placa de circuito impreso para el montaje | Clique na imagem para ampliar |

 

 

 

Lista de materiales:

 

Q1, Q2 – BD135 – transistores NPN de potencia

R1, R2 – 10 k – resistores

R3 – 10 ohms –resistor

CV – capacitor variables de 150 a 300 pF

C1, C2 – 10 nF – capacitores cerâmicos

C3 – 100 uF – capacitor electrolítico

L1, L2 – Bobinas – ver texto

Vários. Placa de circuito impresso, bastón de ferrita, hilos, etc.