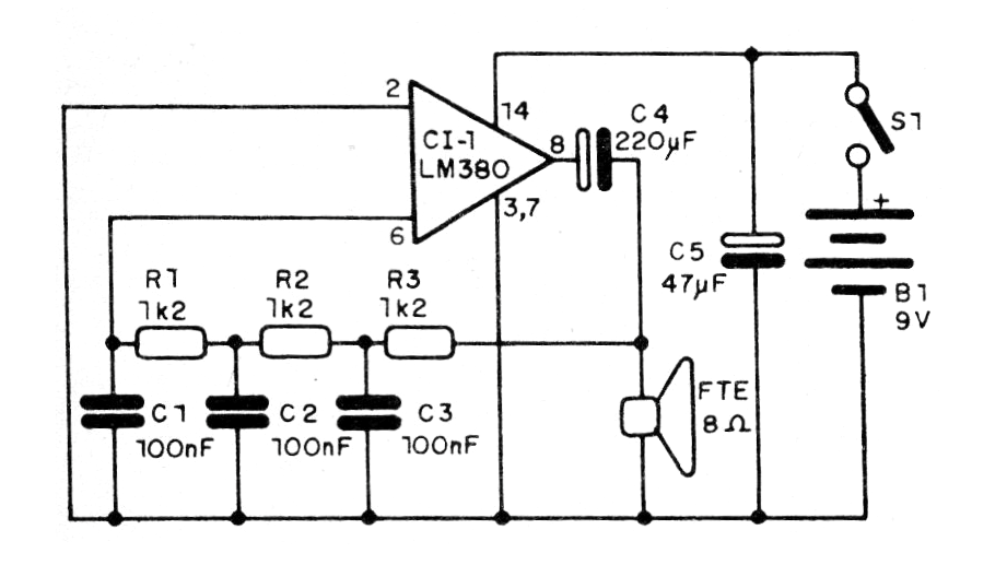
Un solo circuito integrado es la base de este oscilador que puede proporcionar una potente señal de audio directamente a un altavoz. Podemos incluso usarlo como base para alarmas, sistemas de advertencia o incluso para la práctica de la telegrafía, sustituyendo a S1 por un manipulador. La frecuencia puede ser modificada a través de los condensadores C1, C2 y C3.
La alimentación de 9 V puede ser obtenida de fuente o pilas, ya que una pequeña batería de 9 V agotaría rápidamente el consumo, cerca de 1 W. El altavoz debe tener buen rendimiento e instalado en un pequeño altavoz para obtener sonido con mayor intensidad.
En la figura 1 tenemos el diagrama completo del oscilador y en la figura 2 una placa de circuito impreso para su montaje.
Lista de material
CI-1 - LM380 - circuito integrado
S1 - Interruptor simple
B1 - 9 V-fuente o pilas
FTE - 8 ohms x 10 cm - altavoz
R1, R2, R3 - 12 k ohms x 1/8 W - resistores - marrón, rojo, naranja
C1, C2, C3 -100 nF - capacitores cerámicos o poliéster
C4 - 220 uF x 12 - capacitor electrolítico
C5 - 47 uF x 12 V o más - capacitor electrolítico
Varios: placa de circuito impreso, fuente, hilos, soldadura, etc.





