Este circuito de gran sensibilidad puede interconectar estaciones distantes hasta unos 50 metros con la utilización de un cable de 3 conductores. El circuito utiliza cuatro transistores y no necesita la llave hablar-oír, siempre que el micrófono no quede muy cerca del altavoz, para evitar la microfonía o la retroalimentación acústica.
El circuito es alimentado por dos conjuntos de 2 pilas y tiene un consumo bajo. La calidad de sonido se puede mejorar con la elección de R2 y R4 hecha experimentalmente con valores entre 220k y 2,2 M ohms.
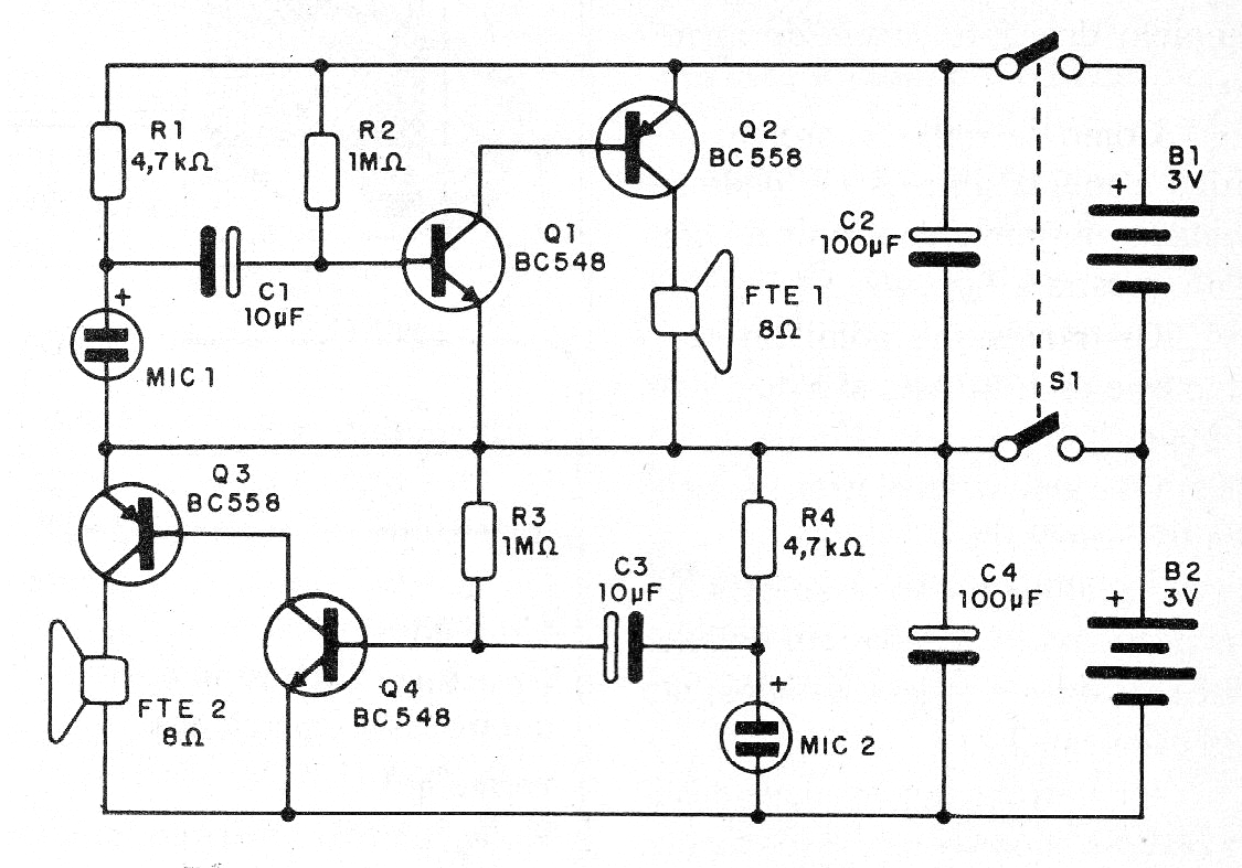
El diagrama completo del intercomunicador se muestra en la figura 1.
El montaje tanto se puede hacer en la matriz de contactos, placa de circuito impreso o incluso puente de terminales. La versión en puente de terminales se muestra en la figura 2.
En el montaje es importante observar la polaridad de las pilas y de los micrófonos de electreto. Es conveniente utilizar cable blindado para la conexión de los micrófonos, para que no ocurran roncos.
Lista de material
Q1, Q4 - BC548 - transistores NPN de uso general
Q2, Q3 - BC558 - transistores PNP de uso general
R1, R4 - 4,7 k ohms x 1/8 W - resistores - amarillo, violeta, rojo
R2, R3 - 1 M ohms x 1/8 W- resistores - marrón, negro, verde
C1, C3 - 10 uF x 6 V o más - coapacitores electrolíticos
C2, C4 - 100 uF x 6 V o más - capacitores electrolíticos
FTE1, FTE2 - Altavoz de 5 cm x 8 ohms
S1 - Llave de 2 polos x 2 posiciones
B1, B2 - 3 V - dos pilas pequeñas
MIC1, MIC2 - Micrófonos de electreto de dos terminales
Varios: puente de terminales, soporte de pilas, cables, cable blindado, cajas para montaje, soldadura, etc.





