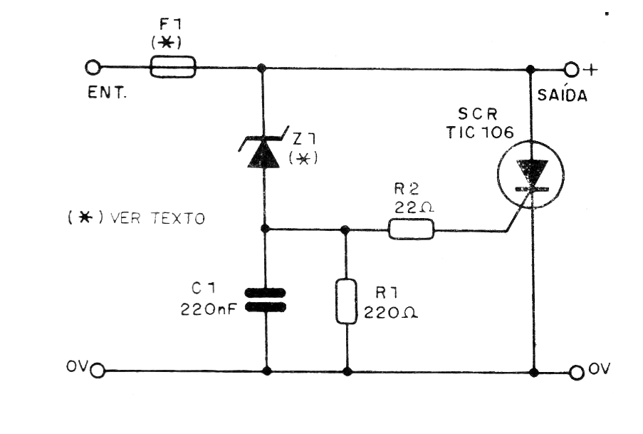
Este circuito de protección contra exceso de tensión en una carga funciona de una manera interesante: cuando la tensión de salida supera el valor fijado por el zener Z1, el SCR dispara y pone en cortocircuito la salida, provocando la quema del fusible. De esta forma la alimentación del circuito es inmediatamente cortada.
El zener es entonces determinado por la tensión en que se desea producir el corte de la cadena y el fusible debe tener un valor intermedio entre la máxima corriente requerida por la carga alimentada y la máxima corriente que la fuente puede suministrar (corriente en corto).
En la figura 1 tenemos el diagrama completo de este sistema y en la figura 2 su montaje teniendo como base un pequeño puente de terminales.
El resistor R2 tendrá 22 ohms para tensiones de 5 a 9 V. Para tensiones de 9 a 15 ohms, utilice 220 ohms y para tensiones por encima de 15 V utilice 1k.
El zener es de ½ W o más para tensiones en el rango de 5 a 30 V. El circuito se intercalada entre la carga y la fuente de alimentación.
Lista de material
SCR - TIC106 - diodo controlado de silicio
Z1- Diodo zener de ½ W o más - ver texto
F1- Fusible - ver texto
C1 - 220 nF- capacitor de poliéster o cerámico
R1 - 220 ohms x 1/8 W - resistor - rojo, rojo, marrón
R2 - 22 ohms x 1/8 W - resistor - rojo, rojo, negro
Varios: puente de terminales, soporte para el fusible, hilos, soldadura, etc.





