Este preamplificador, que puede funcionar con una pila muy pequeña (AAA), montado en una cajita de dimensiones reducidas, se encajará directamente en la entrada de un amplificador. La fuente de señal se puede conectar a la entrada del preamplificador con un buen rendimiento.
El circuito es ideal para micrófonos de bajos aumentos (dinámicos) que no pueden excitar directamente la entrada de un amplificador, o aún transductores inductivos.
El bajo consumo de corriente garantiza una excelente autonomía para la alimentación, aunque sea una pila de baja corriente. En la figura 1 mostramos cómo este preamplificador se puede montar, con un enchufe fijo para encaje en la entrada del amplificador de potencia.
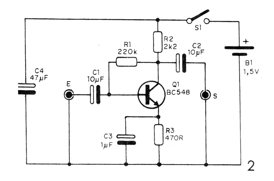
En la figura 2 tenemos el diagrama completo del preamplificador.
En la figura 3 tenemos una sugerencia de placa de circuito impreso para el montaje del preamplificador.

El enchufe de salida debe ser de acuerdo con la entrada del amplificador y el jack de entrada de acuerdo con la fuente de señal. R1 eventualmente debe cambiar entre 100k y 1 M para obtener el mejor rendimiento sin distorsión, según la fuente de señal.
Como son difíciles de obtener los soportes de 1 pila, los cables de alimentación se pueden soldar directamente en la pila.
Lista de material
Q1 - BC548 - transistores NPN de uso general
B1-1,5 V-pila AAA
S1 - Interruptor simple
C1, C2 - 10 uF x 3 V o más - capacitores electrolíticos
C3 - 1 uF x 3 V o más - capacitor electrolítico
C4 - 47 uF x 3 V o más - capacitor electrolítico
R1 - 220 k ohms x 1/8 W-resistor - rojo, rojo, amarillo
R2 - 2,2 k ohms x 1/8 W - resistor - rojo, rojo, rojo
R3 - 470 ohms x 1/8 W-resistor - amarillo, violeta, marrón
Varios: placa de circuito impreso, jack de entrada, enchufe de salida, caja para montaje, hilos, soldadura, etc.





