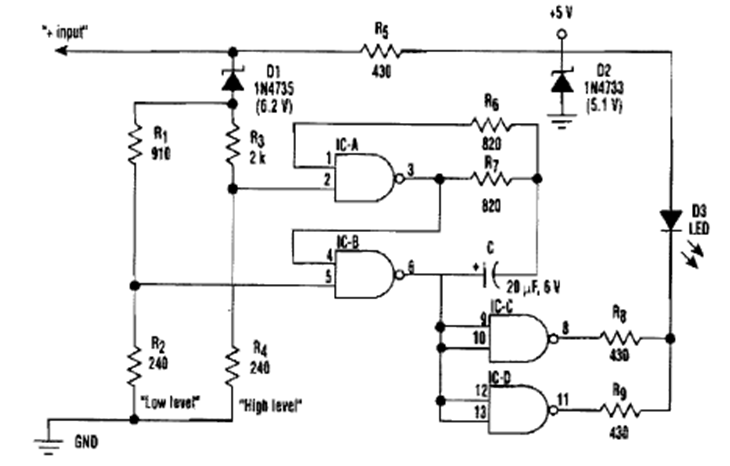
Este circuito, basado en puertas lógicas CMOS, se encontró en una Electronic Design de los años 90. El circuito es para voltajes de 11 a 1 V, pero se puede modificar.
Un instrumento de utilidad indiscutible en la bancada de reparaciones electrónicas o incluso del...
Otra solución para generar señales rectangulares de algunos hertz hasta 5 MHz aproximadamente es la que hace...
Este circuito simple hace que un LED parpadee al ritmo de la música de pequeños aparatos de sonido...