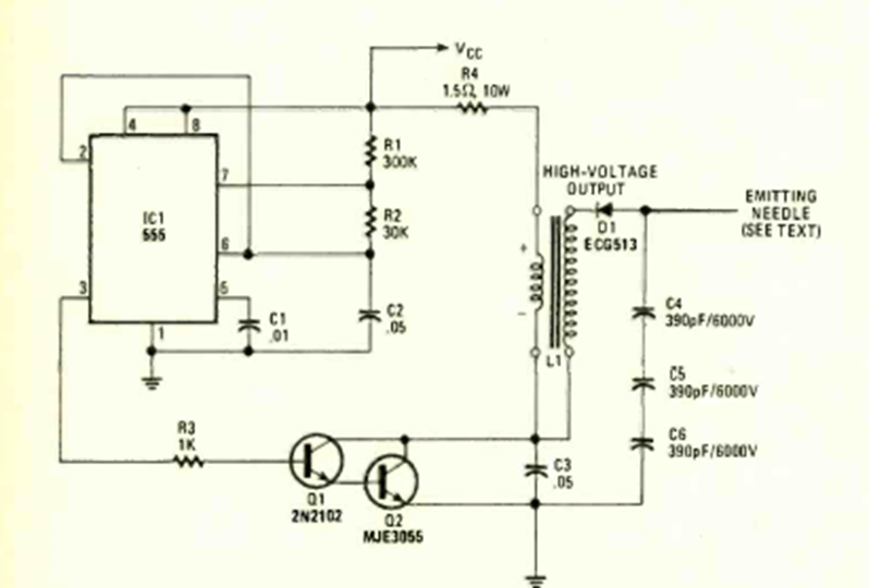
Este sencillo circuito utiliza una bobina de encendido de automóvil. El circuito apareció en la edición anual de Radio Electronis de 1983. El circuito admite transistores equivalentes.
Un instrumento de utilidad indiscutible en la bancada de reparaciones electrónicas o incluso del...
Otra solución para generar señales rectangulares de algunos hertz hasta 5 MHz aproximadamente es la que hace...
Este circuito simple hace que un LED parpadee al ritmo de la música de pequeños aparatos de sonido...