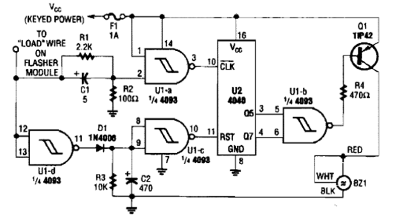
Este circuito emite una señal cuando la direccional está encendida, lo que evita que se olvide en esta condición. El circuito se encontró en un producto de Popular Electronics de los años 80.
Un instrumento de utilidad indiscutible en la bancada de reparaciones electrónicas o incluso del...
Otra solución para generar señales rectangulares de algunos hertz hasta 5 MHz aproximadamente es la que hace...
Este circuito simple hace que un LED parpadee al ritmo de la música de pequeños aparatos de sonido...