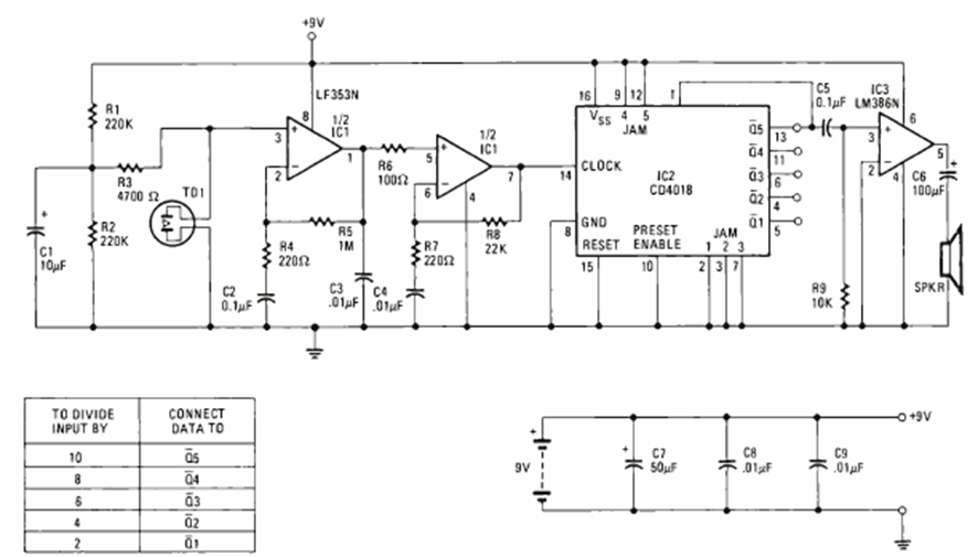
Este circuito convierte los ultrasonidos a una frecuencia más baja, lo que permite escucharlos. Un excelente proyecto para explorar los sonidos de la naturaleza y descubrir fuentes de ruido inaudibles en equipos mecánicos. El circuito es de la Elelectronics Experimenter Special Projects de 1981.




