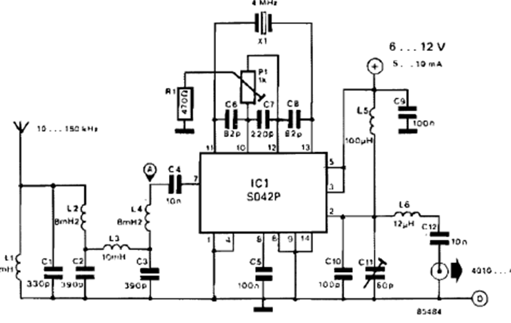
Con este circuito, se pueden recibir señales en el rango de 10 kHz a 150 kHz a una frecuencia cercana a los 4 MHz desde un receptor de onda corta. El circuito es de una 303 Circuits de los años 90.
Un instrumento de utilidad indiscutible en la bancada de reparaciones electrónicas o incluso del...
Otra solución para generar señales rectangulares de algunos hertz hasta 5 MHz aproximadamente es la que hace...
Este circuito simple hace que un LED parpadee al ritmo de la música de pequeños aparatos de sonido...