555 I
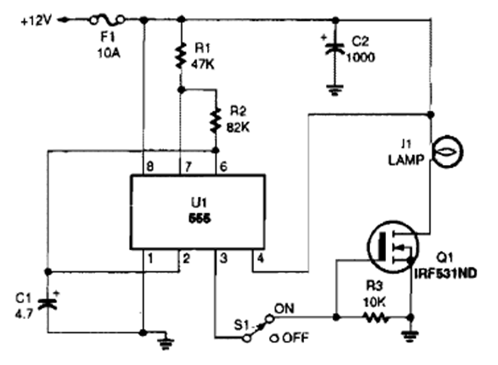
Este potente pulsador utiliza un MOSFET de potencia. Lo encontramos en una revista Popular Electronics de los años 90. El MOSFET debe montarse en un disipador de calor.
Un instrumento de utilidad indiscutible en la bancada de reparaciones electrónicas o incluso del...
Otra solución para generar señales rectangulares de algunos hertz hasta 5 MHz aproximadamente es la que hace...
Este circuito simple hace que un LED parpadee al ritmo de la música de pequeños aparatos de sonido...