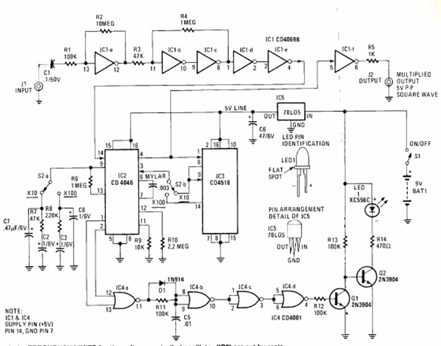
Encontramos este circuito en la Electronics Experimenter Special Projects de 1981. El circuito multiplica la señal de entrada por un valor programado, operando hasta unos pocos megahertz.
.
Un instrumento de utilidad indiscutible en la bancada de reparaciones electrónicas o incluso del...
Otra solución para generar señales rectangulares de algunos hertz hasta 5 MHz aproximadamente es la que hace...
Este circuito simple hace que un LED parpadee al ritmo de la música de pequeños aparatos de sonido...