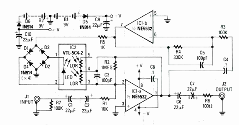
Encontramos este circuito en la edición especial de 1992 de la revista Radio Electronics Handbook. El circuito utiliza un acoplador óptico como potenciómetro electrónico.
Un instrumento de utilidad indiscutible en la bancada de reparaciones electrónicas o incluso del...
Otra solución para generar señales rectangulares de algunos hertz hasta 5 MHz aproximadamente es la que hace...
Este circuito simple hace que un LED parpadee al ritmo de la música de pequeños aparatos de sonido...