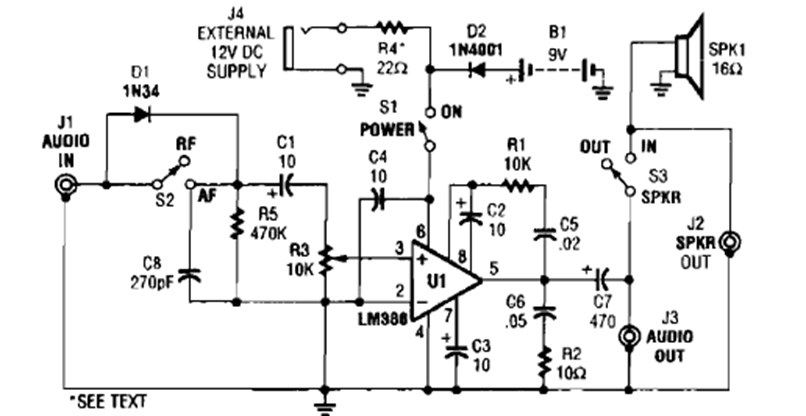
Este circuito de sobremesa de bajo consumo cuenta con una salida para uso externo y otras funciones. El circuito proviene de la Enciclopedia de Circuitos Electrónicos de 1995, Volumen 5.
Un instrumento de utilidad indiscutible en la bancada de reparaciones electrónicas o incluso del...
Otra solución para generar señales rectangulares de algunos hertz hasta 5 MHz aproximadamente es la que hace...
Este circuito simple hace que un LED parpadee al ritmo de la música de pequeños aparatos de sonido...