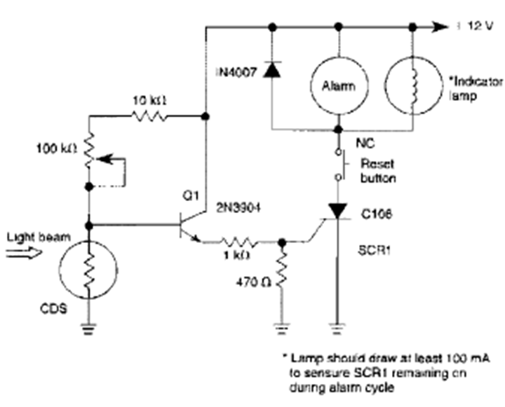
Este circuito activa un zumbador u otro dispositivo de advertencia cuando se interrumpe la luz que incide sobre el sensor. Se puede encontrar en la Enciclopedia de Circuitos Electrónicos, Volumen 5, de 1995.
Este multivibrador cuya frecuencia depende de los capacitores, fue encontrado en una publicación argentina...
Esta fuente de alimentación puede proporcionar tensiones de 5 V y 12 V bajo corrientes hasta 1 A....
Este reforzador de señales permite mejorar la recepción de su radito de ondas medias y cortas (no...