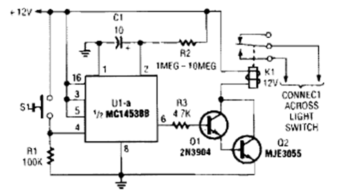
Este circuito, indicado para uso automotriz, se encontró en un producto de electrónica popular de los años 90. Utiliza un transistor de potencia que debe estar equipado con un disipador de calor.
Un instrumento de utilidad indiscutible en la bancada de reparaciones electrónicas o incluso del...
Otra solución para generar señales rectangulares de algunos hertz hasta 5 MHz aproximadamente es la que hace...
Este circuito simple hace que un LED parpadee al ritmo de la música de pequeños aparatos de sonido...