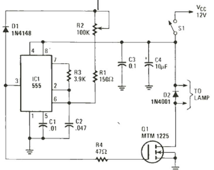
Este regulador de intensidad se encontró en los proyectos especiales de la Electronics Experimenter Special Projects de 1983. El circuito utiliza componentes comunes. El MOSFET puede ser de cualquier tipo dependiendo de la lámpara.
Un instrumento de utilidad indiscutible en la bancada de reparaciones electrónicas o incluso del...
Otra solución para generar señales rectangulares de algunos hertz hasta 5 MHz aproximadamente es la que hace...
Este circuito simple hace que un LED parpadee al ritmo de la música de pequeños aparatos de sonido...