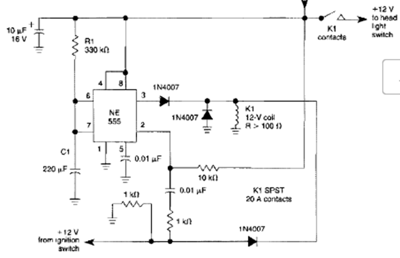
Este circuito de apagado automático se encontró en un William Sheets de la década de 1990. El circuito apaga automáticamente el sistema eléctrico de un automóvil.
Un instrumento de utilidad indiscutible en la bancada de reparaciones electrónicas o incluso del...
Otra solución para generar señales rectangulares de algunos hertz hasta 5 MHz aproximadamente es la que hace...
Este circuito simple hace que un LED parpadee al ritmo de la música de pequeños aparatos de sonido...