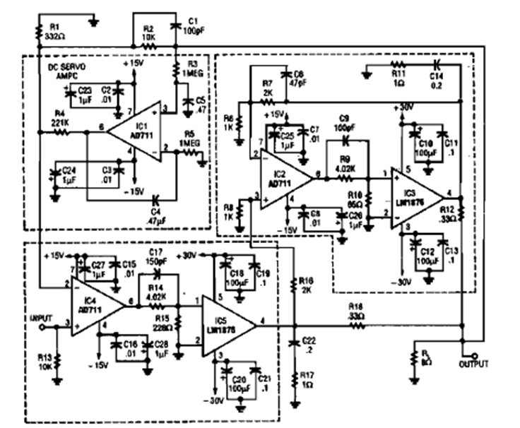
Este circuito es de una Electronics Now de los años 90. Utiliza un circuito integrado de potencia de la época que requiere un disipador de calor. La fuente de alimentación es de 18 V.
Un instrumento de utilidad indiscutible en la bancada de reparaciones electrónicas o incluso del...
Otra solución para generar señales rectangulares de algunos hertz hasta 5 MHz aproximadamente es la que hace...
Este circuito simple hace que un LED parpadee al ritmo de la música de pequeños aparatos de sonido...