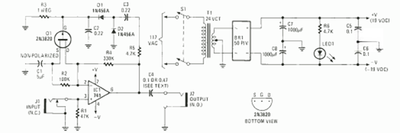
Este circuito es adecuado para la transmisión de radio para obtener un mayor alcance comprimiendo las señales de audio. El circuito es de una Radioo Electronics Special Projects de 1993.
Un instrumento de utilidad indiscutible en la bancada de reparaciones electrónicas o incluso del...
Otra solución para generar señales rectangulares de algunos hertz hasta 5 MHz aproximadamente es la que hace...
Este circuito simple hace que un LED parpadee al ritmo de la música de pequeños aparatos de sonido...