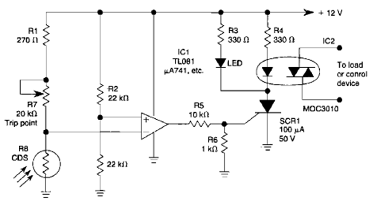
Utilizando un LDR como sensor y un amplificador operacional, este circuito se encontró en la Enciclopedia de Circuitos Electrónicos, volumen 5, de 1995. El circuito activa un optodiac.
Un instrumento de utilidad indiscutible en la bancada de reparaciones electrónicas o incluso del...
Otra solución para generar señales rectangulares de algunos hertz hasta 5 MHz aproximadamente es la que hace...
Este circuito simple hace que un LED parpadee al ritmo de la música de pequeños aparatos de sonido...