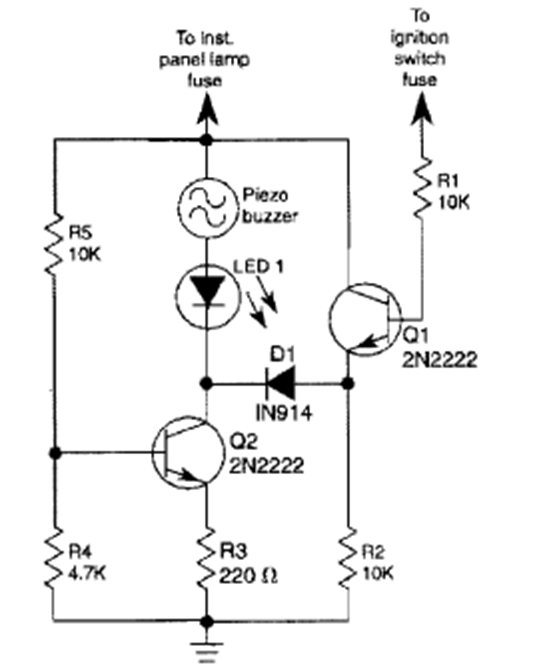
Este circuito, que se encuentra en el Radio Experimenter Handbook (edición de 1986), avisa cuando las luces altas del coche están encendidas y el coche se apaga. El circuito utiliza componentes comunes.

Este circuito, que se encuentra en el Radio Experimenter Handbook (edición de 1986), avisa cuando las luces altas del coche están encendidas y el coche se apaga. El circuito utiliza componentes comunes.
