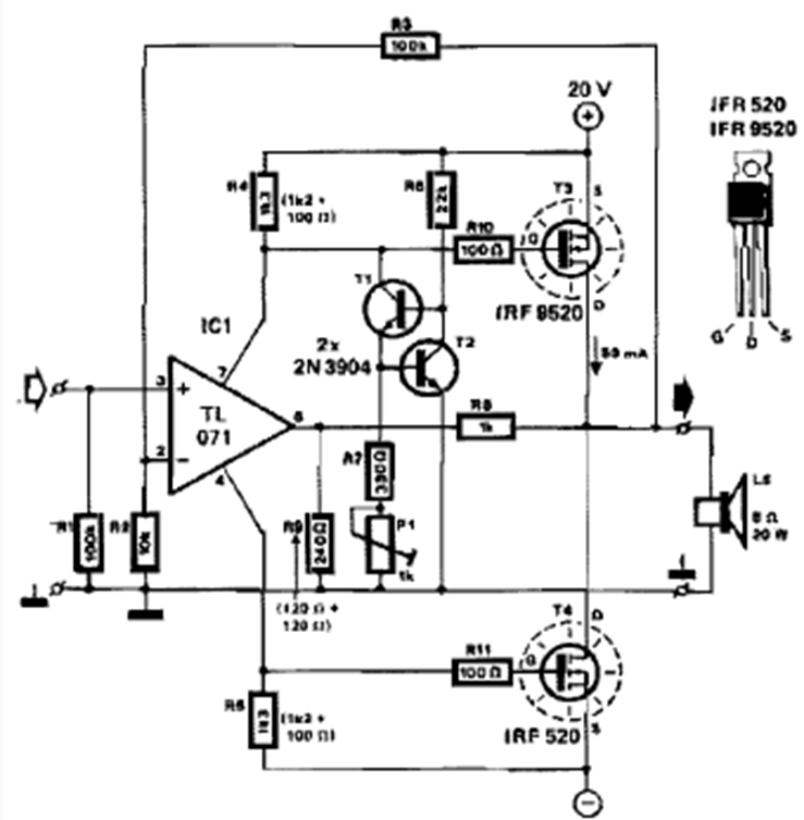
Este amplificador de 20 W se encontraba en circuitos 283 de la década de 1990. El MOSFET admite equivalentes. La fuente de alimentación debe ser simétrica y los transistores deben estar montados sobre buenos disipadores de calor.
Este proyecto experimental didáctico muestra cómo es posible implementar con opto-acopladores un flip-flop...
Los pequeños buzzers piezoeléctricos (cerámicos) no poseen mucha potencia sonora, siendo indicados para...
Este oscilador TTL utiliza un resonador cerámico como elemento de fijación de la frecuencia. El...