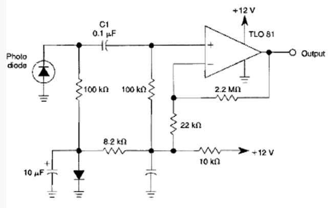
Este circuito de enlace o alarma se encontró en la Enciclopedia de Circuitos Electrónicos, Volumen 5 de 1995. El circuito utiliza un fotodiodo como sensor y su ganancia se obtiene mediante resistencias de retroalimentación negativa.
Un instrumento de utilidad indiscutible en la bancada de reparaciones electrónicas o incluso del...
Otra solución para generar señales rectangulares de algunos hertz hasta 5 MHz aproximadamente es la que hace...
Este circuito simple hace que un LED parpadee al ritmo de la música de pequeños aparatos de sonido...