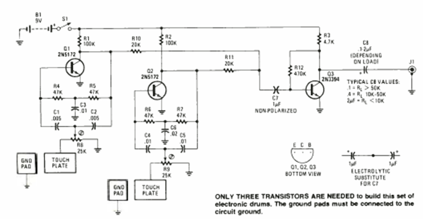
El sonido de una batería se puede conseguir con estos dos osciladores doble T activados por contacto. El circuito es de una Radio Electronics Special Projects de 1993.
Un instrumento de utilidad indiscutible en la bancada de reparaciones electrónicas o incluso del...
Otra solución para generar señales rectangulares de algunos hertz hasta 5 MHz aproximadamente es la que hace...
Este circuito simple hace que un LED parpadee al ritmo de la música de pequeños aparatos de sonido...