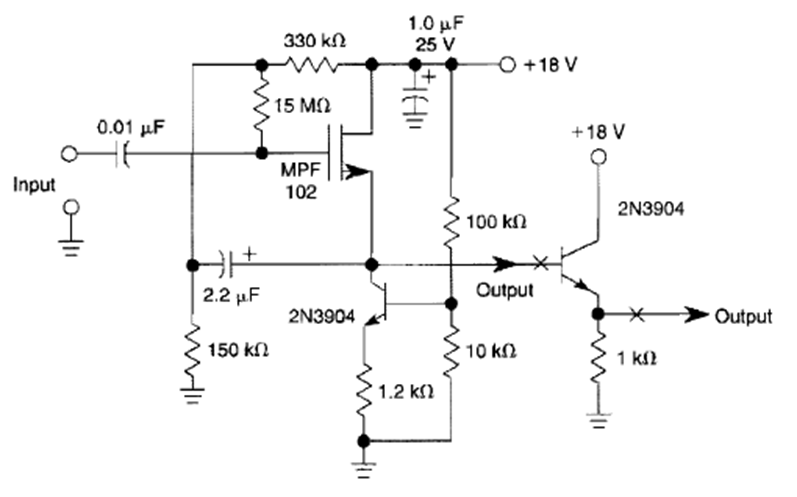
Este circuito de muy alta impedancia de entrada que utiliza JFET se encontró en la Enciclopedia de Circuitos Electrónicos, Volumen 5, de 1995. El JFET es un transistor de propósito general, al igual que el transistor de salida.
Un instrumento de utilidad indiscutible en la bancada de reparaciones electrónicas o incluso del...
Otra solución para generar señales rectangulares de algunos hertz hasta 5 MHz aproximadamente es la que hace...
Este circuito simple hace que un LED parpadee al ritmo de la música de pequeños aparatos de sonido...