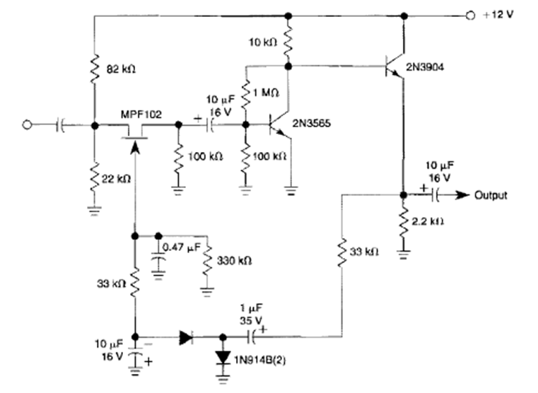
Este circuito proviene de una publicación de William Sheets de la década de 1990. Consta de una etapa cuya ganancia se ajusta según la intensidad de la señal.
Un instrumento de utilidad indiscutible en la bancada de reparaciones electrónicas o incluso del...
Otra solución para generar señales rectangulares de algunos hertz hasta 5 MHz aproximadamente es la que hace...
Este circuito simple hace que un LED parpadee al ritmo de la música de pequeños aparatos de sonido...