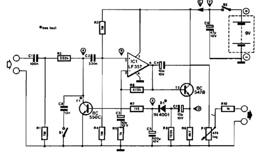
Este circuito se encontró en el número 303 de la revista Elektor de la década de 1990, "Circuitos". El circuito utiliza un sistema operativo equivalente. La fuente no es simétrica.
Un instrumento de utilidad indiscutible en la bancada de reparaciones electrónicas o incluso del...
Otra solución para generar señales rectangulares de algunos hertz hasta 5 MHz aproximadamente es la que hace...
Este circuito simple hace que un LED parpadee al ritmo de la música de pequeños aparatos de sonido...