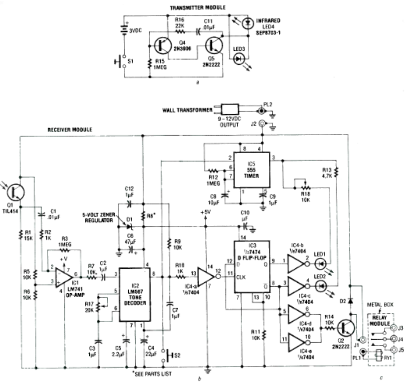
Este circuito se encontró en el Radio Electronics Experimenter Hanbook de 1991. El circuito controla un relé simple con el fin de encender o apagar circuitos o cambiar canales de audio.
Un instrumento de utilidad indiscutible en la bancada de reparaciones electrónicas o incluso del...
Otra solución para generar señales rectangulares de algunos hertz hasta 5 MHz aproximadamente es la que hace...
Este circuito simple hace que un LED parpadee al ritmo de la música de pequeños aparatos de sonido...