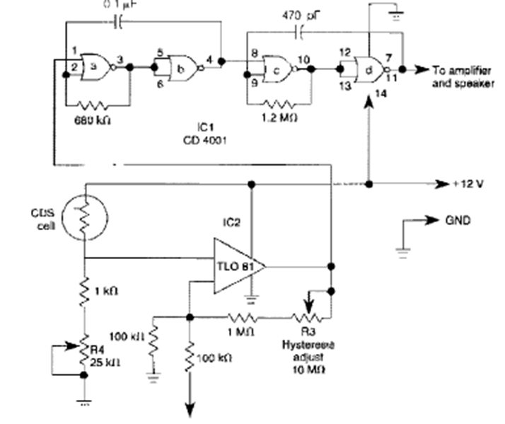
Este circuito se obtuvo de la Enciclopedia de Circuitos Electrónicos, volumen 5 de 1995. El circuito utiliza el CMOS 4001 para obtener histéresis en la retroalimentación del sensor.
Un instrumento de utilidad indiscutible en la bancada de reparaciones electrónicas o incluso del...
Otra solución para generar señales rectangulares de algunos hertz hasta 5 MHz aproximadamente es la que hace...
Este circuito simple hace que un LED parpadee al ritmo de la música de pequeños aparatos de sonido...