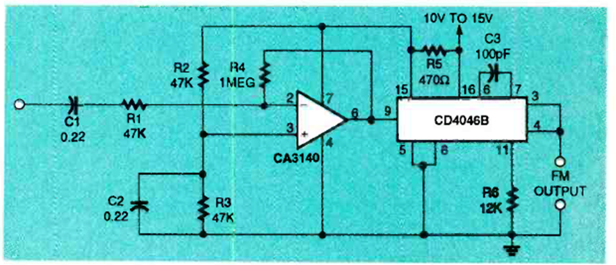
Utilizando un PLL 4046, este circuito se obtuvo de la revista Electronics Now de octubre de 1994. El circuito se puede modificar para generar señales en otras frecuencias.
El circuito presentado produce el sonido de las sirenas de la policía inglesa con excelente volumen...
Muchos equipos de sonido tienen un LED que parpadea al ritmo de la música. Usted puede incorporar un...
En la figura 1 tenemos un oscilador controlado a cristal que puede generar señales en el rango de...