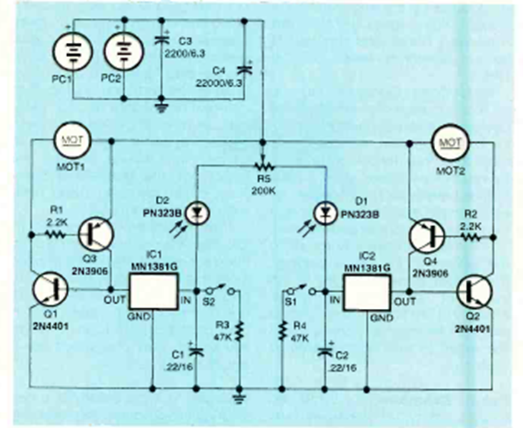
Este circuito alimentado por células fotovoltaicas fue encontrado en la edición de noviembre de 1998 de la revista Electronics Now. El circuito utiliza dos motores y puede seguir una línea gracias a sus sensores.
Este circuito genera una señal de pequeña potencia en el rango superior de la gama de VHF. La...
Ya hemos descrito en nuestro sitio y en nuestras publicaciones diversas versiones del juego del...
La acción rápida de conmutación del 4093 ayuda a obtener un circuito de interruptor nocturno que no se...